
Die hier zu sehende Referenzspannungsquelle stammt aus dem Optobus Transceiver-Modul von Motorola.


Die Metalllage verrät, dass es sich um ein Design von Motorola handelt. Die interne Bezeichnung lautet anscheinend C91J. Die Metalllage zeigt außerdem, dass die Ausgangsspannung 2,5V beträgt.

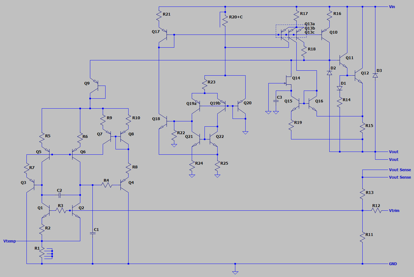
Das Die bietet überraschend viele Schnittstellen. So kann die Referenzspannung in der unteren rechten Ecke und an der oberen Kante abgegriffen werden. Beide Schnittstellen besitzen zusätzlich ein Bondpad zur Rückkopplung der Spannung. Wie bei der Referenzspannungsquelle MC1404 kann auch hier das Bandgap-Potential Vtemp abgegriffen werden und über Vtrim lässt sich die Referenzspannung justieren.

Der linke Teil der Schaltung ist der MC1404 sehr ähnlich. Lediglich R3 und R4 hat man hier ergänzt. Die Endstufe mit der Rückkopplung zur Bandgap-Referenz ist ebenfalls ähnlich aufgebaut. Der Ausgang ist allerdings deutlich robuster. Q11/Q12 bilden einen Darlingtontransistor und D3 stellt eine Freilaufdiode dar.
Die Arbeitspunkteinstellung und die Strombegrenzung am Ausgang zeigen sich deutlich komplexer als in der MC1404. Der mittige Block Q18-Q22 scheint einen Referenzstrom zu erzeugen der über Q13 in die Schaltung gespeist wird. Bei einem zu hohen Spannungsabfall über R15 wird durch den Stromspiegel Q15/Q16 der Arbeitsstrom abgeleitet und so die Aussteuerung der Endstufe zurückgenommen.

Die Widerstände des Spannungsteilers R11/R13 befinden sich in einem Feld mit acht Widerstandsstreifen, die von zwei Dummy-Strukturen flankiert werden. Für die Ausgangsspannung von 2,5V nutzt man nur die zwei innersten Widerstandsstreifen. Die anderen Streifen sind zwar kontaktiert, wirken sich aber in dieser Verschaltung nicht auf den Spannungsteiler aus.

Die vier Testpads im linken Bereich aktivieren bis zu vier Widerstände, die den Temperaturkoeffizienten der Referenzspannung beeinflussen. Die Widerstände bestehen aus parallel geschalteten Streifen mit Dummystrukturen und bieten ein Verhältnis von 1:2:4:8.
Im rechten Teil des Bilds kann man die für eine Bandgap-Referenz typischen Transistorstrukturen erkennen. Zwei größere, parallelgeschaltete Transistoren (Q1a/Q1b) sind oberhalb und unterhalb eines kleineren Transistors (Q2) platziert. Rechts des mittleren Transistors befinden sich drei Widerstandsstreifen, von denen zwei parallel geschaltet und zwischen den Bandgap-Referenz-Transistoren eingebunden sind (R3). Der ideale Wert an dieser Stelle wird durch den Widerstand des Spannungsteilers in der Rückkopplung bestimmt (R13). Genauer beschrieben ist dieser Zusammenhang im Rahmen des Spannungswächters TL7705. Da der Spannungsteiler für verschiedene Ausgangsspannungen angepasst werden kann, ist es absolut sinnvoll die Widerstände zwischen den Transistoren ebenso entsprechend anzupassen.

Die obige Tabelle aus dem Katalog "Linear/Interface ICs Devices Data Vol. II" zeigt das Angebot an Referenzspannungsquellen das Motorola 1993 im Programm hatte. Keine passt zur vorliegenden Schaltung. Bei der TL431 und der LM385 handelt es sich um Shuntregler. Die MC1403 und die MC1404 sind deutlich einfacher aufgebaut. Vielleicht ist die hier dokumentierte Referenz eine spezielle Entwicklung, die nie einzeln angeboten wurde.