

Die obige Tabelle aus dem Katalog "Linear/Interface ICs Devices Data Vol. II" zeigt das Angebot an Referenzspannungsquellen das Motorola 1993 im Programm hatte. Neben dem Shuntregler TL431 findet sich dort die LM385, die MC1403 und die hier vorliegende MC1404. MC1403 und MC1404 sind sehr ähnlich spezifiziert. Die MC1404 bietet lediglich zwei zusätzliche funktionale Pins und konnte mit unterschiedlichen Ausgangsspannungen bezogen werden: 5V, 6,25V und 10V.

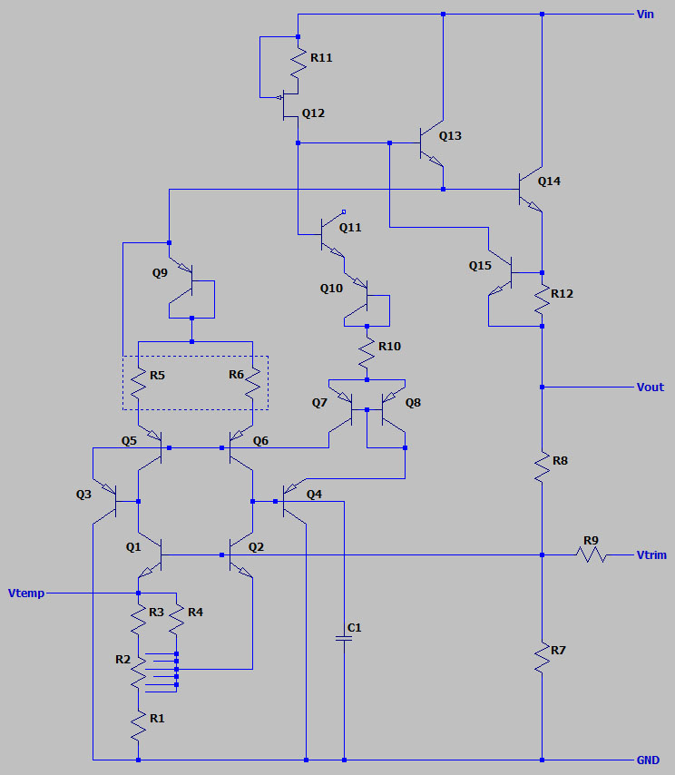
Im Gegensatz zur MC1403 ist im Datenblatt der MC1404 nur ein vereinfachtes Schaltbild abgebildet. Demnach handelt es sich auch hier um eine typische Bandgap-Referenz.
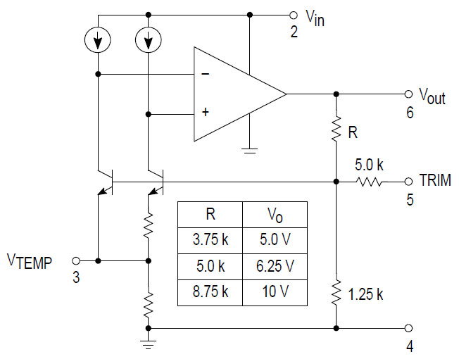
Im Vergleich zur MC1403 werden bei der MC1404 zusätzlich die Potentiale Vtemp und Trim herausgeführt. Über den Pin Trim kann man die Ausgangsspannung justieren. Eine Applikation für das Potential Vtemp findet sich nicht. Man könnte darüber eine Temperaturmessung realisieren. Es erscheint allerdings nicht besonders sinnvoll den Kernbereich der Bandgap-Referenz für solche Zusatzfunktionen heranzuziehen.

Das Referenzpotential der MC1404 hat man mit zwei Bonddrähten nach außen geführt.


Die Abmessungen des Dies betragen 1,4mm x 1,1mm. In der oberen rechten Ecke ist die Zeichenfolge BC5 abgebildet.

Die Schaltung ist recht übersichtlich. Im rechten Bereich finden sich zwei ungenutzte PNP-Transistoren.

Wie zu erwarten war, handelt es sich bei der MC1404 im um eine klassische Bandgap-Referenz, wie sie im Rahmen der AD1403 genauer beschrieben ist. Der Kern der Referenzspannungsquelle ist genauso aufgebaut wie in der MC1403. Etwas unterschiedlich ist die Arbeitspunkteinstellung und ein paar kleinere Details.
Bei der AD1403 und der MC1403 wird der Arbeitsstrom mit Bezug auf das Referenzpotential eingestellt. Ein JFET sorgt für einen sicheren Anlauf der Schaltungen. In der MC1404 generiert die JFET-Stromquelle Q12/R11 den Arbeitsstrom aus der Versorgungsspannung. Mit diesem Hintergrund erscheint es nur logisch, dass die MC1404 Schwankungen der Versorgungsspannung etwas schlechter ausregelt als die MC1403.
Oberhalb von R5/R6 befindet sich der als Diode verschaltete Transistor Q9. Auffällig ist hier, dass das Potential oberhalb des Transistors mit der Fläche verbunden ist, auf der die Widerstände R5/R6 integriert sind. Diese Maßnahme reduziert Leckströme aus den Widerständen.
In der Versorgung des Stromspiegels Q7/Q8 hat man hier mit Q10 eine zusätzliche Diodenstrecke eingefügt. Der Kondensator C1 ist auf dem Die genauso im Bereich um die Transistoren Q3/Q4 integriert, wie bei der MC1403.
Der Spannungsteiler R7/R8 ist mit acht Widerstandsstreifen aufgebaut. Die symmetrische Anordnung von R8 um R7 herum sorgt dafür, dass sich Temperaturdrifts auf beide Widerstände ähnlich auswirken. Verschaltet man die Widerstände anders, so kann man die verschiedenen Ausgangsspannungen einstellen. Dies wird durch eine Variation der Metalllage erreicht, in der hier die Zeichenfolge 10V abgebildet ist. Die breiten Metallflächen im Bereich der Kontakte ermöglicht außerdem eine geringfügige Anpassung der Widerstände und damit der Ausgangsspannung. Dazu muss man lediglich die Maske für die Kontakte zwischen Metall und Silizium ändern.

Die Widerstände R1 und R3 definieren den Temperaturdrift der Referenzspannung. Wie bei der MC1403 kann man die Werte dieser Widerstände über eine Modifikation der Kontaktmaske variieren.
Ein Abgleich des Temperaturdrifts erfolgt am Widerstand R2. Wie in der MC1403 wurden auch hier Metallleitungen mit einem Laser durchtrennt. In der oberen linken Ecke ist ein Element zur Ausrichtung des Lasers abgebildet. Trotzdem wurde der Laser sehr weit unten angesetzt, so dass er bereits die dickeren Bereiche der Leitungen durchtrennt hat. Hier besteht die Gefahr, dass der Widerstandsstreifen direkt beeinflusst wurde und diese Bereiche dann über die Zeit ihr Verhalten ändern.