
Der OPA4134 ist ein Vierfach-Operationsverstärker. Die Varianten mit zwei und einem Operationsverstärker tragen die Bezeichnungen OPA2134 und OPA134. Alle drei Varianten gehören zur SoundPlus-Familie, eine Reihe von Operationsverstärkern, die besonders für Audio-Anwendungen geeignet sind. Die Entwicklung erfolgte bei Burr-Brown. Heute werden die Bausteine von Texas Instruments vertrieben. Im Laufe der Zeit scheint sich zumindest der OPA134 signifikant geändert zu haben. Die alten Datenblätter beschreiben zwei Pins, die genutzt werden können, um den Offset abzugleichen. Im aktuellen Datenblatt haben diese Pins keine Funktion mehr.
Besonders beworben werden die geringe Verzerrung von 0,00008% (2kΩ), das geringe Rauschen von 1,2µVrms (20Hz-20kHz) und der hohe Verstärkungsfaktor von 120dB. Die Bandbreite ist mit 8MHz angegeben, die maximale Slewrate beträgt 20V/µs. Auf Grund der JFET-Eingänge beträgt der Eingangsstrom typischerweise nur 5pA. Ein Laserabgleich reduziert die Offsetspannung auf +/-0,5mV mit einem Temperaturdrift von +/-2µV/°C. Der Ruhestrom liegt bei 4mA. Die Versorgungsspannung darf zwischen +/-2,5V und +/-18V liegen. Am Ausgang kann man mit bis zu -30mA / +36mA rechnen.

Das Datenblatt enthält nur ein sehr rudimentäres Blockschaltbild.
Das Die des OPA4134 ist mit den Abmessungen 6,1mm x 2,1mm sehr breit. Die vier Operationsverstärker sind deutlich zu erkennen. Üblicherweise versucht man die Eingangstransistoren eines Operationsverstärkers so zu platzieren, dass sie möglichst wenig durch Temperaturgradienten beeinflusst werden, die meist zum Großteil von der Endstufe erzeugt werden. Betrachtet man nur einen einzelnen der vier Operationsverstärker, so ist man dem Idealzustand sehr nahegekommen. Die Eingangstransistoren liegen mittig auf der einen Seite, während die Endstufe mittig an der anderen Kante angeordnet ist. Bei einem Vierfach-Operationsverstärker kann man die Eingangstransistoren aber nur schwer ideal platzieren, da sich die Operationsverstärker zusätzlich gegenseitig beeinflussen.
Dieses Bild ist auch in einer höheren Auflösung verfügbar: 90MB


In der oberen linken Ecke ist mit der Zeichenfolge CIC02092 eine für Burr-Brown typische, interne Projektbezeichnung abgebildet. Links davon ist für jede Maske eine kleine Teststruktur integriert. Rechts der Projektbezeichnung finden sich Maskenrevisionen von 12 Masken.

In der linken unteren Ecke ist das Burr-Brown Logo abgebildet. Darunter sind 12 Quadrate dargestellt, die Ätzmarker sein könnten, also den Fortschritt im Herstellungsprozess aufzeigen.

In der rechten unteren Ecke befinden sich acht Quadrate, die im Rahmen des Abgleichs teilweise durchtrennt wurden. Diese Quadrate sind typisch für derart abgeglichene Burr-Brown Schaltungen.

Die abgleichbaren Widerstandsflächen sind sehr groß ausgeführt. Je nach Geometrie ermöglicht das entweder einen besonders genauen Abgleich oder eine Einstellung des Widerstandwerts über einen weiten Bereich. Der Widerstand in der linken oberen Ecke ist sehr breit, besitzt Kontakte nur ganz links und wurde horizontal durchtrennt. Der Weg, den der Strom zurücklegen muss, kann damit sehr lang werden, wodurch sich ein großer Widerstandswert ergibt.
Die Widerstände an der rechten Kante sind annähernd quadratisch. Während der Strom Großteils an der rechten Kante der Widerstandsfläche fließt, durchtrennt der Laser die Fläche verhältnismäßig weit links. Der wirksame Widerstand ändert sich dadurch kaum, der gewünschte Wert lässt sich dafür aber sehr genau einstellen. Je weiter links die Schnitte erfolgen, desto weniger ändert sich der Widerstand und desto genauer stellt man den Widerstandswert ein.
Die zwei Widerstände an der unteren Kante stellen einen Kompromiss dar zwischen dem möglichen Widerstandsbereich und der erreichbaren Genauigkeit.
Auf den ersten Blick erscheint die Verteilung der Versorgungsspannung eher unspektakulär. Bei genauerer Betrachtung zeigt sich aber, dass für jeden Operationsverstärker nur an wenigen, genau definierten Stellen das jeweilige Versorgungspotential abgegriffen wird. Jeweils ein Abgriff versorgt den Großteil des Operationsverstärkers und ein zweiter Abgriff versorgt die Endstufe. Ein zusätzlicher kleiner V+ Abgriff versorgt die Schaltung, die den Arbeitsstrom der Eingangsstufe einstellt.
Dieses Bild ist auch in einer höheren Auflösung verfügbar: 32MB


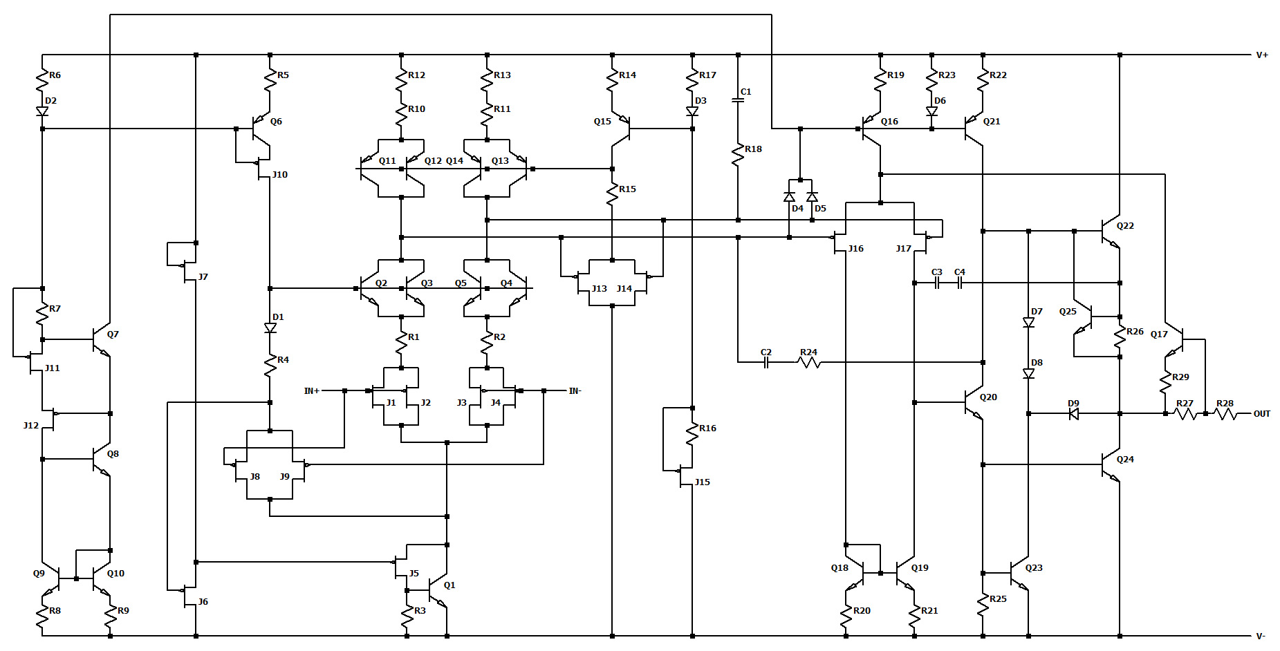
Die Schaltung besitzt eine gewisse Komplexität, lässt sich aber noch gut dokumentieren. Nicht dargestellt sind Unterquerungen von Leitungen und Schutzstrukturen an den Ein- und Ausgängen.
Die vier Eingangstransistoren J1-J4 stechen sofort ins Auge. Sie sind über Kreuz verschaltet, damit sich Temperaturgradienten möglichst wenig auf die Offsetspannung auswirken. Oberhalb der Eingangstransistoren befinden sich die ebenfalls über Kreuz verschalteten Transistoren Q2-Q5. Es handelt sich dabei nicht um eine klassische Kaskodenschaltung, da die Source-Anschlüsse von J1-J4 mit den Emittern von Q2-Q4 verbunden sind. Eine ähnliche Schaltung findet sich im OPA627.
Der Arbeitsstrom des Differenzverstärkers entsteht in der Kette Q2-Q4, R1/R2, J1-J4 und wird durch die Kette D1, R4, J8/J9 definiert. Die Widerstände R1 und R2 wurden abgeglichen. Die Transistoren J6 und J5 sorgen dafür, dass das Drain-Potential der Eingangstransistoren kaum schwankt. So arbeiten diese Großteils unabhängig von der am Eingang anliegenden Gleichtaktspannung. Q1 bildet eine Art Pufferverstärker für den Transistor J5.
Die Transistoren Q11-Q14 stellen Stromquellen dar. Auch diese Transistoren sind über Kreuz verschaltet. Die Widerstände R10 und R11 wurden abgeglichen. Hier hat man besonders viel Wert auf einen genauen Abgleich gelegt. Es handelt sich um die annähernd quadratischen Widerstände, die sehr fein abgeglichen werden können. Um trotzdem den notwendigen Widerstand erreichen zu können, hat man darüber zusätzliche die Widerstände R12 und R13 integriert. Auch die Ansteuerung dieser vier Transistoren folgt dem Gleichtaktsignal des Nutzsignals. In diesem Fall greifen die JFETs J13 und J14 das Ausgangssignal der Eingangsstufe ab und steuern abhängig davon das Basispotential von Q11-Q14.
Die Schaltung ganz links ist die Bias-Schaltung, die für die Steuerung von Stromquellen genutzt werden kann. Der Widerstand R7 ermöglicht einen Abgleich der Arbeitsströme. Ungewöhnlich ist allerdings, dass nicht alle Schaltungsteile auf diese Schaltung zurückgreifen. Die Stromquellen der Eingangsstufe besitzen mit Q15 eine unabhängige Stromquelle. Die Transistoren Q2-Q4 nutzen das zentrale Bias-Potential, aber für die Steuerung der Stromsenke greift man dann zusätzlich auf einen einzelnen JFET, den Transistor J7, zurück. Dieser Transistor besitzt auf dem Die sogar eine eigene Leitung zum Potential V+.
Die Eingangsstufe gibt ein differentielles Signal aus. Die RC-Kombination C2/R24 stellt eine klassische Kompensation des Frequenzgangs dar. Um die Symmetrie der Schaltung einigermaßen zu erhalten, hat man im zweiten Kanal das RC-Glied R18/C1 eingefügt. Es folgt ein zweiter Differenzverstärker mit den JFETs J16 und J17, der wiederum den Transistor Q20 ansteuert. Q20 stellt die Spannungsverstärkung des Operationsverstärkers dar. Im Pfad von J17 befinden sich zwei Kapazitäten, die auf der rechten Seite mit dem Ausgang verbunden sind und den Frequenzgang weiter begrenzen. Kapazitäten benötigen viel Fläche. Die Serienschaltung von zwei Kapazitäten reduziert auf den ersten Blick unnötigerweise deren Kapazität. Eventuell handelt es sich um eine Option die Kapazität und damit den Frequenzgang einzustellen. Man kann die nebeneinander liegenden Kapazitäten einzeln nutzen, parallel oder seriell schalten. Es könnte auch sein, dass man durch die Serienschaltung nichtlineare Effekte auf der Siliziumseite der Kondensatoren kompensiert.
Die Endstufe besteht aus den NPN-Transistoren Q22 und Q24. R26 und Q25 schützen den oberen Transistor vor zu hohen Strömen. R27, R29 und Q17 schützen den unteren Transistor vor zu hohen Strömen. Während Q25 direkt den Basisstrom von Q22 ableitet, greift Q17 relativ tief in der Schaltung ein. Q23 realisiert mit den Dioden D8/D9 offenbar die Ruhestromeinstellung.

Den Aufbau der Eingangstransistoren versteht man nicht sofort. Mit einem Blick auf die Bipolartransistoren des OPA4134 könnte man meinen, dass die rötliche Fläche eine p-Dotierung enthält. Bei den kleinen JFETs zeigt sich aber, dass die rötliche Farbe auch dort entsteht, wo sich zwei n-Dotierungen überlappen. Die eine n-Dotierung (etwas dunkleres hellbraun) befindet sich im Bereich von Kontakten. Die andere n-Dotierung (hellbraun) liegt über dem Kanal des JFETs. Das erklärt auch warum die breiten Kontakte unten und oben scheinbar auf einer Kante liegen.

Bei den einzelnen JFETs handelt es sich genau genommen um Doppeltransistoren, die in der Mitte einen Drain-Anschluss und an den Außenseiten je einen Source-Anschluss besitzen. Die oberste Schicht ist eine n-Dotierung, allerdings wie beschrieben nicht die n-Dotierung, die für einen Kontakt mit der Metalllage genutzt wird. Diese Dotierung befindet sich nur im Außenbereich, wo auch die zwei großen Gate-Anschlüsse platziert sind. Im aktiven Bereich ist eine andere n-Dotierung aufgebracht. Man kann erkennen, dass für die Drain- und Source-Anschlüsse in dieser Schicht Durchbrüche erzeugt wurden. In einer tieferen Lage befindet sich ein Streifen, der an der Oberfläche sichtbare Stufen erzeugt. Wahrscheinlich ist das der p-dotierte Kanal.

Man hat einige Maßnahmen getroffen, um eine hohe Symmetrie zu erreichen. Bei einem Eingang waren zwei Unterquerungen notwendig. Obwohl beim anderen Eingang eine Unterquerung ausreichend gewesen wäre, hat man auch dort eine zweite Unterquerung eingefügt (gelb). Dieselbe Maßnahme findet sich tiefer in der Schaltung (grün). Um die Eingangsstufen herum und im Bereich der folgenden Transistoren hat man Schleifen eingebaut, die Leitungslängen angleichen (lila).