
Der TOP250 ist ein von Power Integrations produzierter Flyback-Schaltregler aus der Reihe TOPSwitch-GX. Der TOP250 arbeitet mit einer Schaltfrequenz von 132kHz, die laufend leicht variiert wird, um die Störabstrahlung auf einzelnen Frequenzen zu reduzieren. Mit den Bausteinen TOP242 bis TOP250 sind neun Varianten des Schaltreglers verfügbar, die unterschiedlich leistungsfähig sind. Das Datenblatt enthält eine Tabelle, die aufzeigt welche Ausgangsleistungen in einer Standardapplikation möglich sind. Das hier vorliegende, größte Modell TOP250 kann in einem Open-Frame-Netzteil mit einer Eingangsspannung von 230V +/-15% eine Ausgangsleistung von 290W darstellen. Die Schaltregler der TOPSwitch-GX Reihe sind in den Gehäusevarianten TO-220, TO-262, TO-263 und DIP-8B verfügbar. Am leistungsfähigsten ist das TO-220 Gehäuse.


Der Drain-Pin hält zu den restlichen Pins einen größeren Abstand, um die notwendige Isolationsfestigkeit darstellen zu können.

Die Schaltregler der TOPSwitch-GX-Reihe sind dazu gedacht klassische Schaltregler mit Optokoppler-Feedback aufzubauen. Sie enthalten sowohl den Regler als auch den Schalttransistor.

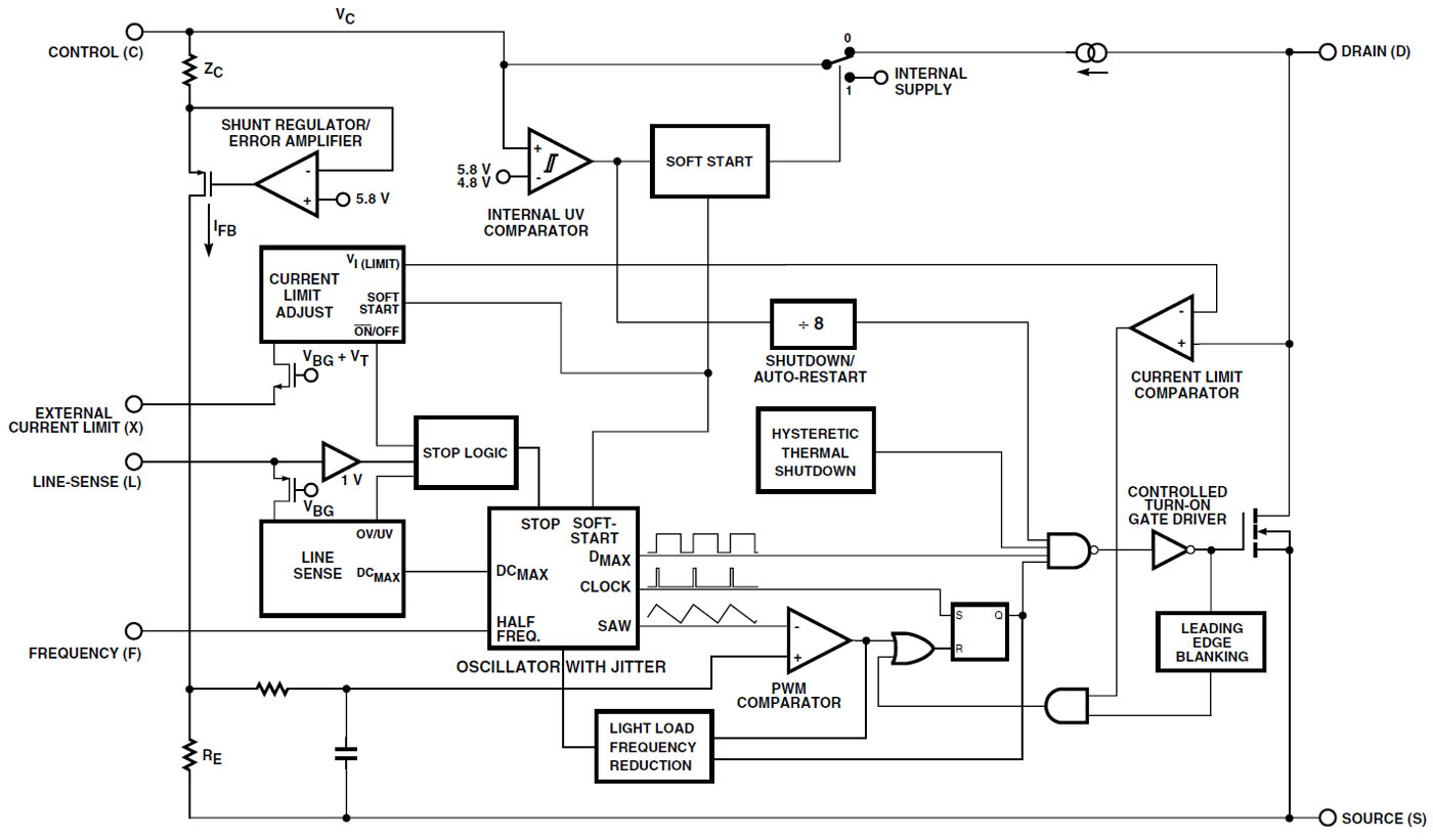
Das Datenblatt enthält ein Blockschaltbild des Schaltreglers. Nicht jede Variante des TOP250 bietet alle Funktionen.

Die Abmessungen des im TOP250 enthaltenen Dies betragen 5,4mm x 4,0mm. Den größten Teil davon nimmt der Leistungstransistor ein. Er ist noch einmal deutlich größer als im LNK306.

Der Steuerungsteil erinnert an den Steuerungsteil des LNK306, er ist aber komplexer. Am rechten Rand befindet sich ein Bondpad, das anscheinend über die Rahmenstruktur mit dem Substrat verbunden ist. Man kann davon ausgehen, dass das ein zweiter Source-Anschluss abseits des Leistungspfads ist. Neben dem Anschluss an das Substrat führt eine deutlich abgesetzte Leitung ins Innere der Steuerung und dient dort höchstwahrscheinlich als Bezugspotential.
Über dem Source-Bondpad befindet sich ein nicht kontaktiertes Bondpad mit Schutzstrukturen. An der linken Kante sind drei weitere, ähnlich beschaltete Bondpads zu erkennen. Wahrscheinlich handelt es sich um die Steuerungsschnittstellen, die in den verschiedenen Varianten unterschiedlich verwendet werden. Zwei weitere kontaktierte Bondpads besitzen keine Schutzstrukturen. Das Potential des rechten der beiden Bondpads verteilt sich großflächig über das Die. Mit ziemlicher Sicherheit muss es sich hierbei um den Control-Pin handeln, über den sich der Schaltregler auch versorgt.
Die Funktion des linken der beiden Bondpads ohne Schutzstruktur lässt sich nicht mit letzter Sicherheit klären. Es könnte sich um das Drain-Potential handeln. Laut Blockschaltbild läuft die Schaltung mit Energie aus diesem Potential an und eine andere Anbindung an das Drain-Potential findet sich nicht. Für eine maximale Spannung von 700V erscheinen die Abstände zu den restlichen Schaltungsteilen allerdings äußerst gering.

Das Design stammt aus dem Jahr 2000. DC10A dürfte die interne Bezeichnung sein. Beim LNK306 lautete die Bezeichnung DS73C. Links sind die Revisionen von acht Masken zu sehen. Demnach war keine Überarbeitung des ersten Entwurfs notwendig.


Der Leistungstransistor ist genauso aufgebaut wie beim LNK306. In einer Rahmenstruktur, die das Source-Potential führt, befinden sich Elektroden, die den Drain-Bereich kontaktieren.
Wie beim LNK306 befindet sich zwischen Leistungs- und Steuerungsteil ein weißlicher Streifen, der vermutlich für eine gewisse Isolation der zwei Bereiche sorgt. Am Rand des Steuerungsteil befinden sich Transistorstrukturen, die größer sind als beim LNK306. Höchstwahrscheinlich handelt es sich um die Treibertransistoren, für den Leistungstransistor. Das Ausgangspotential dieser Treiber führt über ein Testpad zu breiten Metallstreifen, die die Source-Kontakte umgeben.
Aus dem Inneren des Steuerungsteils führt eine weitere, dünnere Leitung zu den Leistungstransistoren. Das Potential scheint in jedem Transistor neben den Gateelektroden zu verlaufen. Die einzige sinnvolle Erklärung scheint zu sein, dass es sich um die Überstromerkennung handelt. Laut Blockschaltbild erfolgt die Überstromerkennung über den Spannungsabfall am Leistungstransistor, vielleicht ist diese Darstellung aber nicht ganz korrekt. Eine Strommessung über den Sourcepfad kann einfacher umzusetzen sein, da dort keine übermäßig hohen Spannungen anliegen. Die Kontaktierung eines jeden Transistors erleichtert es vermutlich auch die Überlastung einzelner Bereiche zu erkennen.

Wie beim LNK306 werden auch hier höchstwahrscheinlich die verschieden leistungsstarken Varianten über eine Anpassung der Leistungstransistorfläche realisiert. Zwischen dem kleinsten TOP242 und dem größten TOP250 liegt beim maximalen Strom ein Faktor 14. Der Widerstand im eingeschalteten Zustand skaliert entsprechend invers. Fast exakt dazu passend finden sich insgesamt 27 Transistorstreifen, die entsprechend hinzugefügt oder weggelassen werden können. Beim LNK306 hat sich schon gezeigt, dass die nicht ganz gleichförmigen Strukturen zu minimal abweichenden Faktoren führen. Der selbe Effekt erklärt vermutlich warum hier nur 27 Transistorstreifen zu finden sind.