
Der LM2596 ist ein weit verbreiteter Tiefsetzsteller mit integriertem Schalttransistor. Extern werden nur noch eine Induktivität, eine Freilaufdiode und zwei Pufferkondensatoren benötigt. Die Arbeitsfrequenz liegt bei 150kHz. Die Eingangsspannung darf bis zu 40V betragen. Beim vorliegende ADJ-Modell kann die Ausgangsspannung zwischen 1,2V und 37V frei eingestellt werden. Parallel sind Modelle mit den festen Ausgangsspannungen 3,3V, 5V und 12V verfügbar. Der Ausgangsstrom darf bis zu 3A betragen. Abgeschaltet beträgt die Stromaufnahme 80µA.
Der LM2596 wurde von vielen Herstellern produziert. Das vorliegende Modell stammt von National Semiconductor.

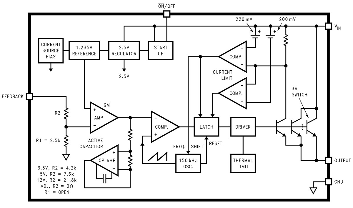
Im Datenblatt von National Semiconductor ist ein Blockschaltbild abgebildet, dass die wichtigsten Funktionsblöcke aufzeigt. Demnach generiert der LM2596 eine interne 2,5V-Versorgung und eine 1,235V-Referenzspannung. Die Referenzspannung wird mit einer Rückkopplung der Ausgangsspannung verglichen. In den Varianten mit festen Ausgangsspannungen ist der Spannungsteiler R1/R2 enthalten, der die gewünschte Ausgangsspannung auf die interne Referenzspannung von 1,235V herunterteilt. In der variablen Variante muss der Spannungsteiler extern aufgebaut werden, worüber sich dann die Ausgangsspannung variabel einstellen lässt. Dort entfällt der Widerstand R1 und der Widerstand R2 ist kurzgeschlossen.
Auf den Fehlerverstärker folgt ein sogenannter "active capacitor". Die vereinfachte Darstellung erklärt dessen Funktion nicht vollständig. Wahrscheinlich handelt es sich um einen sogenannten "capacitor multiplier", der eine relativ große Kapazität darstellen kann, ohne dass man die große Fläche eines gewöhnlichen Kondensators aufwenden muss.
Der Ausgang besteht laut Blockschaltbild aus mehreren parallel geschalteten
NPN-Transistoren. Oberhalb des Kollektors einer dieser Transistoren erfolgt eine
Shunt-Strommessung. Zwei Komparatoren werten die Strommessung aus. Bei einem
Überstromereignis wird die Endstufe über den ersten Komparator für diesen Zyklus
abgeschaltet. Führt auch ein Schalten mit minimaler Einschaltzeit noch zu Überströmen,
so reduziert der zweite Komparator zusätzlich die Schaltfrequenz des Reglers,
wodurch die Belastung der Endstufe weiter sinkt.
Eine
Übertemperaturschutzschaltung dient als letzte Schutzmaßnahme vor Überlastung.
Sie greift direkt in den Treiber der Endstufentransistoren ein und schaltet
diese ganz ab.

Die Abmessungen des Dies betragen 4,0mm x 2,5mm. Die Hälfte der Fläche nehmen die Endstufentransistoren und ihre Treibertransistoren ein.
Neben einigen Testpads befinden sich auf dem Die auch vier große Quadrate, die zwar minimal anders aufgebaut sind als die kontaktierten Bondpads, aber dennoch stark an Bondpads erinnern. Welchen Zweck diese Quadrate haben erschließt sich nicht.

Das Die trägt die Bezeichnung LM2596B. Entweder steht das B für eine zweite Revision des Designs oder für die Variante, die eine externe Einstellung der Ausgangsspannung erlaubt.

NSC steht mit ziemlicher Sicherheit für National Semiconductor. Das Design stammt anscheinend aus dem Jahr 1995. Die Zeichenfolge UK6 lässt sich nicht zuordnen. Sie könnte ein Kürzel für einen Fertigungsprozess oder eine Entwicklergruppe sein.

Am rechten Rand des Dies sind sieben Masken abgebildet. Die Metalllage wurde demnach schon sieben Mal überarbeitet. Vielleicht sind in diesen Revisionen aber bereits die Ausgangsspannungsvarianten enthalten.

Die Widerstände setzen sich leider optisch nicht ab. Trotzdem ist der Bereich eindeutig zu erkennen, in dem sich der Spannungsteiler R1/R2 befindet. Im vorliegenden Bauteil wird das Signal des zugehörigen Bondpads direkt in die Schaltung übertragen. Rechts des Bondpads sind sehr viele Kontakte und die Zeichen ADJ angeordnet. An der unteren Kante des Bereichs befindet sich eine Reihe Kontakte, die mit dem Massepotential verbunden sind. Bei den Festspannungsreglern wird höchstwahrscheinlich das Potential des Bondpads mit einem Widerstand im ADJ-Block verbunden. Vom anderen Ende des Widerstands führt dann ein weiterer Widerstand zum Massepotential und es ergibt sich der im Blockschaltbild dargestellte Spannungsteiler. Über die verschiedenen Kontaktpunkte lassen sich diverse Ausgangsspannungen einstellen und man kann auch auf fertigungsbedingte, kleinere Abweichungen der Ausgangsspannung reagieren.

An den Kanten des Dies sind acht Fuses integriert. Es handelt sich nicht um Metallfuses. Entweder kam ein dünner Streifen Polysilizium oder eine Z-Dioden zum Einsatz. Die Tatsache, dass sich über den Fuses ein dritter Kontakt befindet lässt darauf schließen, dass es sich um Z-Dioden handelt. Die Z-Dioden werden beim Auslösen zerstört und damit leitend. Die passendere Bezeichnung für diese Elemente ist daher Anti-Fuse. Da es sich um aktive, in das Substrat eingebettete Strukturen handelt, müssen sie wie alle aktiven Strukturen in einer elektrisch isolierten Fläche platziert werden. Die isolierte Fläche muss dann auch auf ein definiertes Potential gelegt werden, was höchstwahrscheinlich mit dem dritten Kontakt erfolgt.
Vermutlich lässt sich über die Fuses die Referenzspannung abgleichen.

Der Leistungstransistor besteht aus 19 Transistorblöcken, die wiederum aus vielen kleinen Transistoren aufgebaut sind. Die Eingangsspannung wird beidseitig zugeführt. Zwischen den Transistorblöcken befindet sich das Bondpad des Ausgangs.
Die PNP-Transistoren Td1 und Td2 bilden mit den Ausgangstransistoren eine Sziklai-Verschaltung. Die Aussteuerung der Sziklai-Kombination erfolgt aus dem mit Pre bezeichneten Treibertransistor.
An der unteren Kante befindet sich der Transistor I, der sehr viel kleiner ist als die einzelnen Endstufentransistoren, aber eine ähnliche Verschaltung aufweist. Basis- und Emitterpotential teilt sich der Transistor I mit den Endstufentransistoren. Das Kollektorpotential ist über einen zusätzlichen Widerstand geführt, der zur Strommessung herangezogen wird.
Die Funktion des Blocks T lässt sich nicht mit letzter Sicherheit klären. Die Verortung und die Anbindung lassen aber vermuten, dass es sich um die Temperaturmessung handelt, über die der Übertemperaturschutz realisiert ist.


Grün eingefärbt ist hier das Emitterpotential, dass über Emitterwiderstände mit dem türkisen Ausgangspotential verbunden ist. Das Versorgungspotential ist rot eingefärbt. Das gelbe Basispotential der Endstufentransistoren entspringt den Sziklai-Treibertransistoren, die sich ebenfalls aus der roten Versorgung speisen. Das Basispotential der Sziklai-Treibertransistoren (orange) führt zum Treibertransistor an der unteren Kante des Dies.
Zwischen dem lila Potential und dem roten Versorgungspotential kann ein zum Stromfluss proportionales Spannungssignal am Shunt abgegriffen werden.

Das Quadrat der Metalllage, das sich über dem Shunt der Strommessung befindet, besitzt zwei schmale Abgriffe. Mittels Verschiebung der Abgriffe lässt sich der Widerstandswert des Shunts und somit der Einsatzpunkt der Strombegrenzung variieren.

Die Aufbau der Leistungstransistoren lässt sich nicht vollständig auflösen. Das Kollektorpotential wird wie üblich seitlich und dann von unten zugeführt. Jeder Emitter-Metallstreifen scheint 23 Emitterflächen zu kontaktieren. Das Basispotential umgibt die Emitter-Metallstreifen und kontaktiert vielfach die Basisfläche, in der sich die Emitterstrukturen befinden.

Der Übertemperaturschutz besteht aus einem größeren Transistor, der an das Basispotential der Endstufentransistoren und an das Ausgangspotential angebunden ist. Das dritte Potential des Transistors führt nach unten zu weiteren Strukturen, die sich nicht genauer analysieren lassen. Über eine einzelne Leitung ist der Schaltungsblock mit einem Transistor in der Nähe der Sziklai-Treiber verbunden. Wie genau diese Schaltung arbeitet erschließt sich nicht. Durch die Größe und die Anbindung an das Basispotential der Endstufentransistoren wäre es denkbar, dass im Fall einer zu hohen Temperatur darüber der Steuerstrom der Endstufentransistoren abgeleitet wird.

Die Leitung des Übertemperaturschutzes führt zu einer Parallelschaltung von sechs PNP-Transistoren, deren Funktion im Gesamtverbund ebenfalls nicht ganz klar ist. Die Transistoren sind an einen relativ langen, abgewinkelten Widerstand angebunden. Über eine einzelne Durchkontaktierung kann der Widerstandswert stark variiert werden. Höchstwahrscheinlich erfolgt über die Platzierung der Durchkontaktierung eine Einstellung der Übertemperaturschwelle.