

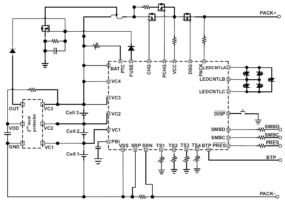
Der Texas Instruments BQ40Z50 stellt ein Batteriemanagementsystem für ein bis vier Lithiumzellen dar. Wie im Rahmen des BQ27220 beschrieben, stammen die Buchstaben BQ noch von Benchmarq Microelectronics.

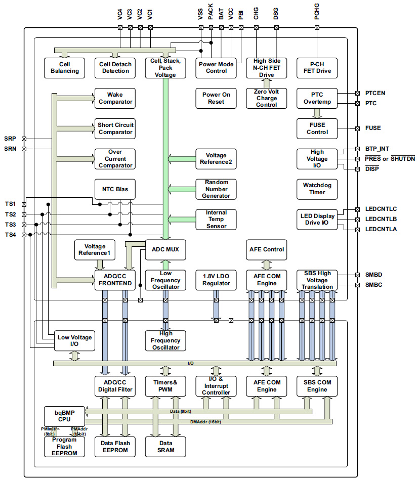
Das Blockschaltbild im Datenblatt zeigt die umfangreichen Funktionen des BQ40Z50.


Das Blockschaltbild ist aus gutem Grund zweigeteilt. Im Gehäuse befinden sich tatsächlich zwei Dies. Das untere Die ist in der linken unteren Ecke mit dem Bezugspotential verbunden. Die Potentiale der vier Temperatursensoren werden zuerst zum unteren Die und von dort zum oberen Die geführt. Alle anderen Potentiale des unteren Schaltkreises führen nur zum oberen Die. Die Eingänge der Temperatursensoren hätte man nicht mit beiden Schaltkreisen verbinden müssen. Es könnte sein, dass sich der untere Baustein über diese Schnittstelle programmieren lässt.
Das obere Die ist äußerst zerbrechlich. Aus diesem Grund stammt das hier zu sehende Die nicht aus dem obigen Package, sondern aus einem anderen BQ40Z50. (Danke Eric, auch für das Bild des offenen Gehäuses!) Der Schaltkreis enthält die analogen Schaltungsteile, Treibertransistoren und auch einiges an Logik.
Dieses Bild ist auch in einer höheren Auflösung verfügbar: 58MB

Das Design stammt aus dem Jahr 2010. Neben dem Texas Instruments Logo findet sich das Logo von Benchmarq Microelectronics. Die interne Bezeichnung lautet offenbar bqA9000A0.
Das untere Die des BQ40Z50 enthält im unteren Bereich sowohl einen Logikblock, als auch einen Speicherbereich. Das ist allerdings der deutlich kleinere Teil des Schaltkreises. Was genau im oberen Bereich integriert wurde bleibt unklar. Dort müsste mindestes noch ein weiterer Speicherblock untergebracht sein. Auffällig sind außerdem die vielen Testpads, die offenbar während der Produktion genutzt wurden.
Dieses Bild ist auch in einer höheren Auflösung verfügbar: 41MB

Auch dieser Baustein trägt das Logo von Texas Instruments und das Logo von Benchmarq Microelectronics. Die Bezeichnung BQG9000C und die abgebildeten Maskenrevisionen zeigen, dass die vier Metalllagen zweimal überarbeitet wurden.
Entfernt man alle oberen Lagen, so kann man durch die Strukturen auf dem Substrat weitere Schaltungsteile identifizieren. Einen Großteil der Flächen belegen verschiedene Speicherbereiche.
Dieses Bild ist auch in einer höheren Auflösung verfügbar: 46MB

Auf dem Die links befindet sich der größte Speicherblock. Die Strukturen dieses Speichers sind dieselben wie die Strukturen des kleineren Speicherblocks in der oberen rechten Ecke des Dies. Nicht nur die Speicherzellen selbst, auch die Hilfs- und Steuerschaltungen gleichen sich. Sie belegen ebenfalls sehr viel Fläche. Zwischen den Speicherblöcken befinden sich große Kondensatoren.
Die Speicherzellen selbst sind sehr klein. Auf Grund der Umgebungsbeschaltung kann man aber davon ausgehen, dass es sich um EEPROM-Blöcke handelt. Die folgenden Zahlen sind Schätzungen, die nicht unbedingt richtig sein müssen. Der große Speicherbereich könnte 56kB enthalten, der kleine Bereich würde dann 8kB darstellen.

Auch ohne ein Abtragen der oberen Lagen war bereits sichtbar, dass sich in der rechten unteren Ecke des Dies ein Speicherbereich befindet. Ein Blick unter die Metalllagen zeigt die typischen Strukturen eines SRAM. Hier kann man sich ziemlich sicher sein, dass es sich um 1,25kB handelt.

In der linken unteren Ecke des Dies hat man einen vierten Speicher integriert. Es handelt sich nicht um einen RAM. Die optische Erscheinung der Speicherzellen unterscheidet sich von der des EEPROM. Um die Speicherzellen herum sind nur wenige zusätzliche Schaltungsteile integriert. Es könnte sich hier um einen Speicher handeln, dessen Inhalt bei der Produktion über die Masken definiert wird. Die Speichertiefe kann man mit einer gewissen Unsicherheit mit 4kB abschätzen.

Der Logikbereich war von Anfang an eindeutig zu erkennen. Auch auf der Substratebene zeigen sich die typischen Strukturen eines Standardlogik-Blocks.