
Der FM8002 ist ein Audioverstärker der 2001 gegründeten, chinesischen Firma Fine Made Micro. Mit einer Versorgungsspannung von 5V liefert der Verstärker bis zu 2,4W an eine 4Ω-Last (10% THD).

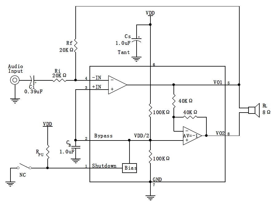
Das Datenblatt enthält einen Schaltplan. Demnach entspricht der FM8002 dem Motorola MC34119. Ein moderner, westlicher Vertreter dieser Verstärker ist der LM4890 von Texas Instruments. Integriert wurden zwei Verstärker, die den Ausgang als Push-Pull-Endstufe bedienen. Der FM8002 erzeugt selbst eine Hilfsspannung, die als Bezugsspannung für das Audiosignal dient.
Das Die ist lediglich 0,85mm x 0,84mm groß. Die Zeichenfolgen FM527 könnten eine interne Projektbezeichnung sein. Im unteren Bereich befinden sich die Endstufentransistoren. Die zugehörigen Bondpads hat man mit zwei Bonddrähten angebunden. Sowohl im oberen als auch im unteren Bereich ist deutlich die Symmetrie der beiden Verstärker zu erkennen.
Dieses Bild ist auch in einer höheren Auflösung verfügbar: 56MB