
RCA hatte mit dem CA3020 einen kleinen Leistungs-Operationsverstärker im Programm, der in zwei Varianten erhältlich war. Der Index A markiert die bessere Variante, deren Endstufe statt mit 9V mit bis zu 12V versorgt werden darf und dabei statt 140mA mindestens 180mA dauerhaft leiten kann. Damit erhöht sich die Ausgangsleistung von bis zu 0,5W auf maximal 1W (10% THD). Die Bandbreite beträgt typischerweise 8MHz. Der zulässige Betriebstemperaturbereich wird mit -55°C bis 125°C angegeben.

Anfänglich scheint die A-Variante noch nicht verkauft worden zu sein. In dieser Anzeige in der Zeitschrift Electronics aus dem Mai 1967 findet sich zumindest kein Hinweis auf die A-Variante.

Ein Jahr später bewirbt RCA dann schon die A-Variante.

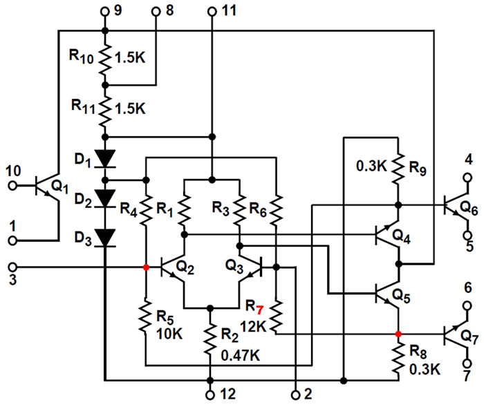
Heute findet man häufig das Intersil-Datenblatt des CA3020. Dort haben sich kleinere Fehler eingeschlichen. Zwei Verbindungen sind entfallen und der Widerstand R7 trägt die Bezeichnung R5. In der Datenblattrevision aus dem Jahr 2000 wird der CA3020 nach 33 Jahren als obsolet bezeichnet.
Die Transistoren Q2 und Q3 bilden einen Differenzverstärker. Den Transistor Q1 kann man als vorgelagerte Pufferstufe nutzen. Die Diodenkette D1, D2, D3 dient der Arbeitspunkteinstellung. Die Spannung von zwei pn-Übergängen wird über R4/R6 zu den Eingängen des Differenzverstärkers geführt. Die weiterführenden Widerstände teilen die Spannung der zwei Dioden auf etwas mehr als die Hälfte. Insgesamt wird so ein gewisser Arbeitsstrom erzeugt, der relativ temperaturstabil ist. An den Kollektorwiderständen R1/R3 liegt das Potential der drei pn-Übergänge an. Während der Pin 9 der Versorgung der Schaltung dient, kann man den Vorwiderstand des Differenzverstärkers über die Pins 8 und 11 einstellen. Ein höherer Widerstand reduziert die Stromaufnahme, aber auch die Ausgangsleistung.
Die Transistoren Q4 und Q5 sind Treibertransistoren, von denen eine Rückkopplung über die Widerstände R5 und R7 zum Differenzverstärker führt. An den Emitterwiderständen R8 und R9 fällt die Steuerspannung für die Endstufentransistoren Q6 und Q7 ab. Die Kollektor- und die Emitteranschlüsse der Endstufentransistoren sind aus dem Baustein herausgeführt. Eine Applikation ist das Treiben einer Last oder eines Transformators mit Mittelanzapfung. Üblicherweise arbeitet der CA3020 als Klasse B Verstärker. Er lässt sich aber auch als Klasse A Verstärker nutzen, wenn man das Potential am Eingang entsprechend anhebt.
Die Widerstände in den Zweigen des Differenzverstärkers sind bezogen auf die einzelnen Werte unsymmetrisch ausgeführt. Hier ist das lediglich bei den Widerständen R5 und R7 zu sehen. Die älteren Schaltpläne beschreiben die Asymmetrie ebenfalls bei den Widerständen R1/R3 und R4/R6. Dabei zeigt sich aber auch, dass die Verhältnisse der Widerstände auf beiden Seiten nicht grundsätzlich unterschiedlich sind. Warum man die Schaltung nicht komplett symmetrisch ausgelegt hat, bleibt offen.

Das Gehäuse ist mit dem Bezugspotential verbunden.


Die Abmessungen des Dies betragen 1,5mm x 1,4mm. 6059 ist eine für RCA typische Projektbezeichnung. Die Kreuze im rechten Bereich dienen dazu die Ausrichtung der Masken zueinander zu überprüfen.

Die Schaltung auf dem Die entspricht der Darstellung im Datenblatt. Einige Widerstände sind so aufgebaut, dass man ihre Kontaktbereiche und damit ihre Widerstandswerte leichter anpassen kann. Es bestätigt sich die Asymmetrie in den differentiellen Zweigen. Verwunderlich ist der große Abstand zwischen den beiden Eingangstransistoren des Differenzverstärkers (Q2/Q3).

Im rechten Bereich der Schaltung befinden sich die zwei großen Ausgangstransistoren. Jeder Transistor besteht aus acht kleinen Transistoren, die direkt miteinander verbunden sind. Während der CA3020 für Sperrspannungen bis 18V spezifziert ist, garantiert der CA3020A eine Sperrspannung von 25V.

Normalerweise würde man davon ausgehen, dass die A-Variante eine Sortierung der CA3020-Bausteine ist. Zumindest bei den ersten CA3020-Modellen könnte das aber noch anders gewesen sein. In der Zeitschrift Electronics ist im August 1967 das Layout des CA3020 abgebildet. Dort lautet die Projektbezeichnung noch 5220 und die Endstufentransistoren beinhalten jeweils nur sechs Einzeltransistoren. Die restlichen Geometrien sind etwas unterschiedlich, die Schaltung ist aber die gleiche.
Die unterschiedlichen Layouts und die Tatsache, dass die A-Variante in den ersten Anzeigen nicht erwähnt wird, spricht dafür, dass man anfänglich nur die geringere Ausgangsleistung vorgesehen hatte und erst später die Schaltung ausgebaut hat. Vielleicht war die Leistung für die geplanten Applikationen nicht ausreichend oder man war sich anfänglich nicht sicher, ob die Stromaufteilung bei acht Transistoren noch ausreichend symmetrisch wäre. Vielleicht hat sich auch der Prozess verbessert.