
CA741 ist eine von RCA produzierte Variante des µA741. Die Bedruckung ist etwas unsauber. Die eingeprägten Zeichen 3EQ49F lassen sich nicht zuordnen.

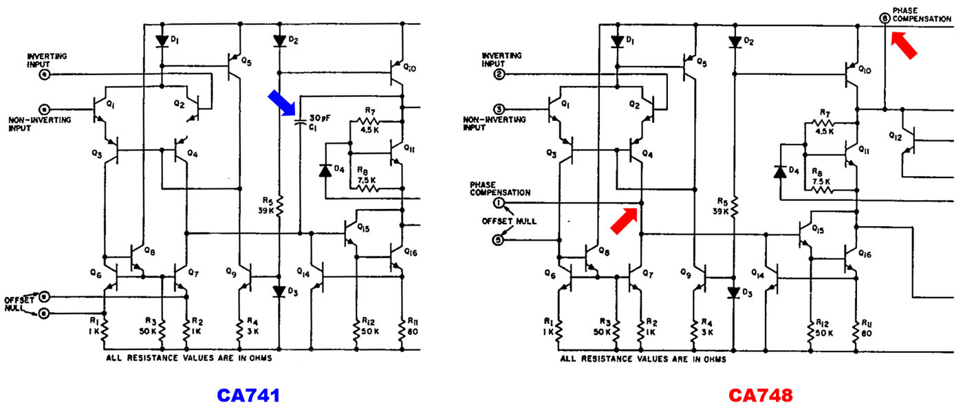
Das Datenblatt enthält einen Schaltplan, der dem Schaltplan im Datenblatt des LM741 von National Semiconductor gleicht. Die Werte der Widerstände R4 und R11 weichen minimal ab. R4 legt den Arbeitsstrom im Eingangsdifferenzverstärker fest. R11 definiert den Einsetzpunkt der Strombegrenzung im Lowside-Pfad, die indirekt über den Treiber Q15/Q16 wirkt. Im Vergleich zum LM741 kam außerdem die Diode D4 hinzu. Sie dient anscheinend als zusätzliche Strombegrenzung für den Lowside-Transistor. Ab einem gewissen Spannungsabfall über den Widerstand R10 wird D4 leitend und erhöht das Potential in der Spannungsverstärkerstufe, so dass der Lowside-Transistor weniger stark ausgesteuert wird.
Wie sich gleich noch zeigen wird, weicht die tatsächliche Schaltung an einigen Stellen vom Schaltplan des Datenblatts ab.

Bereits in der Übersicht ist ein massiver Schaden zu erkennen. Der Bonddraht, der das negative Versorgungspotential überträgt, ist fast vollständig verschwunden.


Die Abmessungen des Dies betragen 1,6mm x 1,4mm. 6029A ist eine typische RCA-Bezeichnung. Über den Umfang sind Kreuze verteilt, die es ermöglichen die korrekte Ausrichtung der Masken zu überprüfen. In der unteren rechten Ecke findet sich ein Testtransistor.
Auf dem Die zeigt sich, dass auch der nicht invertierende Eingang zerstört wurde.

Das Datenblatt enthält eine Abbildung der Metalllage des C741. Struktur und Größe stimmen exakt mit dem hier vorliegenden Modell überein.


Die tatsächliche Schaltung des CA741 weicht nicht unerheblich vom Schaltplan des Datenblatts ab. Die Eingangsstufe und die Arbeitsstromeinstellung unterscheiden sich nicht. Die Spannungsverstärkerstufe (Q10a/Q15/Q16) und die Treiberstufe (Q10b/Q18) sind tatsächlich zwei getrennte Blöcke. Die Ruhestromeinstellung der Endstufe (Q11x/Q11) ist etwas anders aufgebaut. Die Strombegrenzung des Lowside-Transistors greift über Q18/Q14 in die Ansteuerung der Spannungsverstärkerstufe ein.

Die Diode D5 befindet sich im Kollektorbereich des Transistors Q18. Genau genommen handelt es sich nicht um eine Diode, sondern um einen weiteren PNP-Transistor, dessen Kollektor mit dem negativen Versorgungspotential verbunden ist. Funktional ist das aber nicht relevant.

Die Widerstände R4 (gelb) und R5 (grün) sind so ausgeführt, dass man ihre Werte über eine einfache Änderung der Metalllage variieren kann. So lassen sich die Arbeitsströme im Differenzverstärker am Eingang und im Rest der Schaltung unabhängig voneinander einstellen.

Neben dem C741 führt das Datenblatt zusätzlich den C748. Während der C741 einen 30pF-Kompensationskondensator enthält (blau), muss beim C748 extern die gewünschte Kapazität angeschlossen werden. Dazu wurden die Anschlüsse für die Offseteinstellung nach oben verlegt, so dass einer gleichzeitig als Anschluss für den Kompensationskondensator genutzt werden kann. Der im CA741 nicht verwendete Pin 8 dient im CA748 als zweiter Anschluss für den Kompensationskondensator.

Das Die ist darauf ausgelegt sowohl den CA741 als auch den CA748 darstellen zu können. Dazu bedarf es lediglich einer etwas unterschiedlichen Metalllage, die ebenfalls im Datenblatt abgebildet ist. Diese Metalllage des C748 enthält das Bondpad 8, dafür entfällt der Kondensator und die Offsetanschlüsse sind wie im Schaltplan dargestellt anders angebunden.



In der Zuleitung des negativen Versorgungspotentials muss ein sehr hoher Strom geflossen sein. Der Bonddraht ist auf eine weite Strecke geschmolzen. Auf dem Die hat sich ein flacher Krater gebildet und es finden sich Spritzer des aufgeschmolzenen Metalls. Etwas weiter oben ist eine weitere, unauffälligere Unterbrechung zu erkennen.


Auch am nicht invertierenden Eingang ist die Metalllage massiv zerstört. Bei genauerer Betrachtung zeigt sich, dass hier eine weitere Leitung in Mitleidenschaft gezogen wurde. Der nicht invertierende Eingang verläuft im oberen Bereich parallel zu einem der Offset-Eingänge, dessen Leitung ebenfalls zerstört wurde.

Es ist gut möglich, dass ein positives Potential auf der negativen Versorgung den Schaden verursacht hat. Eine Überlastung des Ausgangs war nicht der Grund. Zwar ist die Verbindung zwischen Lowside-Transistor und negativem Versorgungspotential unterbrochen, die Zerstörung ging aber vom Widerstand R13 aus. Der Widerstand R13 stellt einen niederohmigen Pfad in die restliche Schaltung dar. Die Basis-Kollektor-Strecke des Transistors Q14 ist in diesem Fall leitend. Das Gleiche gilt für die Kollektor-Basis-Strecke von Q4. Zum nicht invertierenden Eingang hin sperren dann nur noch die Basis-Emitter-Strecke von Q3 und die Emitter-Basis-Strecke von Q1. Diese Sperrschichten weisen üblicherweise eine niedrige Durchbruchspannung auf.
Ein zusätzlicher Pfad, über den in diesem Fall Strom fließen kann, sind das Substrat und die Isolationsrahmen, die sich um die einzelnen Komponenten befinden. Der Widerstand der Isolationsgräben ist zwar höher als der der Metalllage, ein gewisser Strom fließt aber mit Sicherheit auch dort.
Das beschriebene Szenario würde zum Pfad der Zerstörung passen. Besonders viel Leistung fällt über den Widerstand R13 ab. An dieser Stelle bildete sich ein entsprechend zerstörerischer Hot-Spot. Die Zuleitung des nicht invertierenden Eingangs ist verhältnismäßig dünn und hat aus diesem Grund auch Schaden genommen.