Einen Verstärker selbst aufzubauen ist meist sehr viel teurer als eine vergleichbare Endstufe zu kaufen. Der Lerneffekt kann bei einem solchen Projekt aber sehr groß sein, vor allem wenn man sich für einen diskreten Aufbau entscheidet.
Der potentielle Einsatzbereich ist die Beschallung von Partys, weswegen die Leistung mindestens zweimal 200Wrms an 4Ω betragen soll. Außerdem ist eine 2Ω-Stabilität wünschenswert.
Will man nicht eine vollständige Eigenentwicklung stemmen, so bietet es sich an auf eine der vielen Endstufenschaltpläne zurück zu greifen. Der "M250-Verstärker" bietet sich für diese Planung auf Grund seiner hohen Leistung von zweimal 250W an.
Zuerst mussten andere Endstufentransistoren gefunden werden, da die MJ15024 / MJ15025 im TO-3-Gehäuse sehr viel Platz benötigen und nicht ideal sind im Bezug auf die Anbindung an einen leistungsstarken Kühlkörper. Mit etwas Unterstützung aus dem Hifi-Forum fällt die Wahl auf die Transistoren MJL21193 / MJL21194 im TO-264-Gehäuse.

Um die elektrischen Vorgänge im fertig
ausgearbeiteten Endstufe besser verstehen zu können, hilft eine Simulation der
Schaltung. LTSpice bietet sich dafür an.
- Mit einer idealen 55V-Versorgung
würde der Verstärker bei 1,8Vs in den Clippingbereich übergehen und dabei 283W
an eine rein resisitive 4Ω-Last ausgeben. Bei einer Last von 2Ω wären es
557W.
- Mit 60V Versorgungsspannung und einem Eingangspegel von 2Vs wären es
350W an 4Ω und 677W an 2Ω.
- Mit einem 60Vs-Ringkerntrafo, vier
MBR20200-Dioden und 40mF-Siebkondensatoren errechnet LTSpice 526W an 2Ω.
-
Bei all diesen Szenarien lässt sich kein Eingreifen der Überstromschutzschaltung
erkennen. Erst bei einer Belastung von 1,8Ohm wird die Schutzschaltung aktiv
werden. Für reale 2Ω-Lautsprecher ist das aber schon etwas grenzwertig.

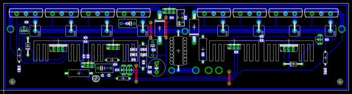
Beim einlagigen Layout wurden vier Drahtbrücken in Kauf genommen, um die Masseführung möglichst ideal ausführen zu können.


Sowohl beim Schneiden als auch beim Bohren der Platinen erleichtert eine kleine Standbohrmaschine die Arbeit enorm.

Die Endstufenplatinen sind aus 70µm-Basismaterial gefertigt, welches ein Kommilitone ebenso problemlos ätzte wie alle bisherigen Platinen.




Der erste Test mit einem provisorischen
Aufbau führte prompt zu Schwingungen. Es folgte eine Kürzung der fliegenden
Verkabelung, die Integration des RL-Netzwerks am Ausgang, das zuvor noch nicht
vorhanden war, und die Ergänzung von 100nF-Kondensatoren in den
Spannungsversorgungszweigen. Die Schwingungen ließen sich damit aber nicht
ausmerzen.
Es zeigt sich später, dass die Masseverkabelung der Grund für die
Schwingungen war: Die Lautsprechermasse, und die Masse des Signalgenerators
waren an einem gemeinsamen aber etwas entfernten Massepunkt miteinander
verbunden. Ströme auf der Masseleitung des Ausgang konnten somit die Spannung
des Signaleingangs beeinflussen und zu Schwingungen führen. Ein Verlegen der
Signalgeneratormasse auf den dafür vorgesehenen Lötstift der Endstufenplatine
lässt die Schwingungen verschwinden.

Jede Endstufe wird von einem eigenen Netzteil versorgt. Die Gleichrichter sind mit vier MBR20200-Schottky-Dioden aufgebaut.
Die Dioden weisen eine geringe Flussspannung auf, die die Verlustleistung reduziert. Außerdem schwanken die Versorgungsspannungen weniger stark. Die Schottky-Dioden haben allerdings das Potential beim Kommutieren Störungen zu erzeugen, weswegen auf der Unterseite der Platinen vier 6,8nF-Kondensatoren die Dioden überbrücken und so hochfrequente Störungen kurzschließen.


Gerade bei selbst gebauten Verstärkern
empfiehlt es sich vor den Ausgangsklemmen einen Gleichspannungsschutz für die
Lautsprecher zu integrieren, so dass bei einem Ausfall des Verstärkers nicht
auch gleich noch die Lautsprecher beschädigt werden.
Hinter einem Tiefpass
detektieren zwei Differenzverstärker Gleichspannungen. Außerdem beinhaltet die
Schaltung: eine Wiedereinschaltverzögerung, einen Ausgang, der dem Hauptrechner
den aktuellen Status übermittelt und einen zusätzlichen Schalteingang mit dem
der Hauptrechner das Zuschalten der Lautsprecher freigibt.

Als Glättungskapazität stehen viermal 22.000µF bereit.
Die Kupferplatte stellt den zentralen Massepunkt des Verstärkers dar. Sie wird später mit dem (geerdeten) Gehäuse verbunden und dient gleichzeitig der mechanischen Befestigung. Eine sehr massive und sternförmige Masseführung soll später jegliche Störung durch Masseschleifen oder Massepotentialanhebungen unterbinden.

Die Zuleitungen und Ausgangsleitungen sind mit 4mm²-Leitungen verkabelt.
Die stärker belasteten Strombahnen
verstärken Kupferdrahtstücken und Lötzinn.
Beim Abkühlen der
Leiterbahnverstärkung und der damit einhergehenden Verkürzung verzog sich die
Platine leicht, was allerdings kein größeres Problem darstellt.

Um die Verlustleistung der Endstufen im angestrebten 2Ω-Betrieb abtransportieren zu können, ist jeder Kanal mit einem großen Strangkühlkörper inklusive Lüfter ausgestattet. Der Temperaturübergangswiderstand des Kühlkörpers beträgt nur 0,13K/W.
Insgesamt 23 Bohrungen mussten an der richtigen Stelle gesetzt und mit Gewinden versehen werden. Sechs Schrauben befestigen den Kühlkörper am Gehäuse, zweimal vier Gewinde werden für zwei zusätzliche Platinen auf der Oberseite des Kühlkörpers benötigt und neun Schrauben fixieren die Transistoren.

Mit dem endgültigen Kühlkörper lassen sich auch ernsthafte Belastungstests durchführen. Während des langsamen Hochfahrens der Versorgungsspannung kam es allerdings bei ungefähr 50V zu einem Überschlag auf der Platinenunterseite. Der 800W-Ringkerntrafo hat unterstützt von der 20.000µF-Glättungskapazität ein Stück der Kupferkaschierung von der Platine auf den Tisch aufgedampft. Die Isolationsabstände sind in Kombination mit der großzügigen Verstärkung der Zuleitung wohl zu gering für eine Spannung von 60V. Es ist gut vorstellbar, dass sich ein Stückchen Lötzinn zwischen der Kupferflächen befand.

Obwohl keine offensichtlichen Defekte zu erkennen sind, gibt der Verstärker kein sauberes Signal mehr aus. Während der Entladung lagen vermutlich die 50V der Versorgung an der Basis der Endstufentransistoren und damit am Emitter des Endstufentreibers an. Das dürfte zu einer Spannung größer 5V an dessen Emitter-Basis-Strecke geführt haben. Bezüglich negativer Basis-Emitter-Spannung sind Transistoren sehr empfindlich.
Nach einem Tausch des Transistors funktionierte der Verstärker wieder. Es stellt sich aber im Laufe weiterer Erprobungen heraus, dass zusätzlich eine kleine 1N4148-Diode des Kurzschlussschutzes Schaden genommen hat. Dieser macht sich aber erst bei einer höheren Ausgangspegeln bemerkbar.
Auch eine der Gleichrichterdioden wurde vermutlich auf Grund des hohen Kurzschlussstroms des Ringkerntransformators zerstört.


Da die beiden Ringkerntransformatoren einen sehr hohen Einschaltstrom aufnehmen würden, benötigen sie eine Einschaltstrombegrenzung, die die Transformatoren zuerst über zwei parallel geschaltete 47Ω/9W-Lastwiderstände an das Netz schaltet. Parallel lädt sich ein RC-Glied auf und schaltet über einen Transistor das zweite Relais, welches die Lastwiderstände überbrückt. Eine Simulation gibt eine Verzögerung von 100ms aus.
Ein Entladewiderstand für den Kondensator des RC-Glieds wäre angebracht gewesen. Wenn der Verstärker innerhalb einer Sekunde aus- und wieder eingeschaltet wird, löst der Sicherungsautomat des Stromkreises aus.

Die Lastwiderstände waren nicht ganz ausreichend dimensioniert. Nach häufigem Ein- und Ausschalten während der ersten Tests fielen die Widerstände aus. Eine Vergrößerung auf 100Ω/17W ist seither ausreichend.


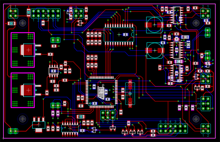
Die Eingangsstufen sind quasisymmetrisch aufgebaut, was Masseschleifen über die Signalquelle und damit einhergehende Störsignale möglichst gut unterdrücken soll. Ein Kanal wird auf der Eingangsplatine invertiert, um auch einen gebrückten Betrieb zu ermöglichen.
Der Masseanschluss in der Mitte der Platine ist auf einen vergleichsweise großen Querschnitt ausgelegt, der eine sehr niederohmige Anbindung an den Sternpunkt erlaubt.

Das Hilfsnetzteil erzeugt die Potentiale -12V, 3,3V, 5V und 12V. Vier Leuchtdioden zeigen an, ob die Potentiale verfügbar sind.
Ein großer Klemmblock ermöglicht das niederohmige Anbinden des Hilfsnetzteils an den zentralen Massepunkt.

Zwei Inverter sorgen dafür, dass man den Verstärker mit einem Taster ein- und ausschalten kann.

Der linke Ausschnitte in der Rückwand des Gehäuses ist leider nicht ganz korrekt gefräst.
Die Sicherungen sind großzügig ausgelegt. Der Verstärker besitzt eine Hauptsicherung, die gleich auf die Kaltgerätebuchse folgt. Jeder Transformator besitzt eine eigene Primärsicherung und vier Sicherungen auf der Sekundärseite. Die Hilfsstromversorgung ist eigens abgesichert.
Um Störungen durch Masseschleifen möglichst zu verhindern sind die Cinchbuchsen des Verstärkers vom Gehäuse isoliert. Erst die massive Leitung zum Sternpunkt stellt die Masseverbindung mit dem Verstärker her.
Das Eingangssignal soll möglichst ideal geschirmt zu den Endstufen geführt werden. Dazu ist der Schirm eines Kabels mit zwei Leitern mit dem Bezugspotential der Eingangsplatine verbunden. Eine der Leitungen führt das Signal zu den Endstufen, während die zweite Leitung das Bezugspotential ein zweites Mal als Nutzssignal transportiert. Die Verbindung zwischen den Eingangsbuchsen und der Eingangsplatine sind auf die gleiche Weise verkabelt.

Volllasttest lassen sich am besten mit einer Widerstandslast durchführen. Eine günstige Umsetzung ist ein im Wasserbad versenkter Widerstandsdraht. Die Länge des Drahts auf der Lochrasterplatine führt zu einem Widerstand von 2Ω.
In einem ersten Test liefert ein Kanal ungefähr 30 Sekunden nicht ganz 600W Ausgangsleistung ohne eine erkennbare Verzerrung des Signals. Die Eingangsleistung beträgt dabei circa 850W.

Die Steuerung des Verstärkers übernimmt ein Atmel-Mikrocontroller. Dieser überwacht den Zustand des Gleichspannungsschutzes, misst über mehrere LM35-Sensoren die Temperaturen im Gehäuse, überwacht die Versorgungsspannungen und die Ausgangsspannungen. Die Ausgangsspannung wird zuerst über Spannungsteiler auf verarbeitbare Werte reduziert. Damit sich auch bei geringer Aussteuerung sinnvolle Werte messen lassen, folgt auf den Spannungsteiler ein aktiver Gleichrichter. Ein Analogmultiplexer steuert die vielen analogen Signale dem Analogeingang des Mikrocontrollers zu.
Zwei Lüftersteuerungen regeln die Geschwindigkeit der Lüfter vor den Kühlkörpern. Es handelt sich um bürstenlose Motoren, die keinen Steuereingang besitzen. Die Versorgungsspannung muss daher linear geregelt werden, da eine PWM die Elektronik außer Tritt bringen könnte.
Ein LCD mit RGB-Hintergrundbeleuchtung und
ein Drehimpulsgeber formen die Nutzerschnittstelle.
Auf der Platine zeigen
zusätzlich einige LEDs die Zustände der Funktionsblöcke an.
Als Gimmick ist ein Steckplatz für ein Bluetooth-Modul integriert. Um später ein Flashen des Mikrocontrollers über diese Schnittstelle zu ermöglichen, ist eine Schaltung vorhanden, die den Controller auf ein bestimmtes Signal hin resetieren kann.

Nach der Integration eines Bootloaders ist
es möglich den Mikrocontroller ohne physikalischen Kontakt mit dem Verstärker
über Bluetooth zu programmieren.
Das Aktivieren des Bootloaders über
Bluetooth funktionierte nicht sofort wie geplant. Die Schaltung, die den Reset
auslösen sollte, würde nur funktionieren, wenn es möglich wäre die Baudrate des
Bluetoothmoduls im Betrieb zu verstellen. Die Verstellung der Baudrate kann aber
nur über die UART-Schnittstelle des Bluetoothmoduls erfolgen, nicht über ein
Bluetoothkommando, was dieses Vorgehen ungemein erschweren würde. Die einfachere
Lösung ist das Aktivieren des Watchdog im Mikrocontroller. Beim Empfang eines
bestimmten Zeichens über die UART-Schnittstelle löst dieser einen Reset aus.
Danach kann der Mikrocontroller über den Bootloader neu programmiert werden.
Es wäre grundsätzlich auch möglich den ausführlichen Status des Verstärkers über Bluetooth mit einem Handy auszulesen.

Zuerst musste allerdings noch ein Designfehler gelöst werden. Der große Atmega2561 lässt sich anders als der etwas kleinere Atmega2560 und viele andere 8Bit-Mikrocontroller von Atmel nicht über seine SPI-Schnittstelle sondern nur über andere Pins programmieren.

Der Zusammenbau war durchaus zeitintensiv. Allein die Konfektion der vielen Leitungen war sehr aufwändig.

Das LCD zeigt alle Messwerte und einen Aussteuerungsbalken an. Nach einer gewissen Zeit aktiviert sich eine Art Bildschirmschoner, der aus dem PCI-Karten-Projekt entnommen ist. Die Hintergrundfarbe des Displays ändert sich mit der Temperatur der Endstufen.



Beim Ausschalten kam es meist zu einem recht unschönen Ausschaltgeräusch. Das Ergänzen zwei großer Kondensatoren auf der Eingangsplatine sorgt dafür, dass die Platine länger versorgt wird als die Endstufen, wodurch an den Eingängen der Endstufen lange genug keine ungewollten Signale mehr anliegen.
Eine Erhöhung der Verstärkung auf der Eingangsplatine sorgt außerdem dafür, dass ein normaler Mischpult-Pegel den Verstärker voll aussteuern kann, was zuvor nicht ganz möglich war.
Eine letzte Verbesserung war der Austausch der Potentiometer für die Lautstärkeregelung. Die Standardmodelle von Reichelt waren sehr wacklig und leichtgängig. Die neuen, speziellen Audiopotentiometer von Farnell sind mechanisch sehr viel stabiler und vermitteln entsprechend ein besseres Gefühl.