
Diese Western Digital Festplatte stammt aus dem Jahr 1996. Die Modellbezeichnung lautet Caviar 22100. Die Festplatte bietet 2111,8 MB Speicherplatz.

Die Unterseite der Festplatte ist vollständig von der Steuerungsplatine bedeckt.
An der oberen Kante der Platine befindet sich ein Hinweis auf den Platinenhersteller Kalex. Die WD-Bezeichnung der Platine lautet "WDC 60-600621-004 REV A".
Auch wenn einzelne Bestückplätze vorhanden
sind, befinden sich auf der Unterseite keine Bauteile.
Es wurden sehr viele
Testpunkte in das Layout integriert. Erkennbar sind zwei Arten von Testpunkten.
Die Bezeichnungen der einen beginnen mit den Buchstaben TN, die anderen mit
einem E. Letztere werden noch einmal in zwei Gruppen aufgeteilt, indem manche
mit Kreisen um die Testpunkte ausgestattet wurden und andere nicht. Zwei
Padreihen scheinen Bestückplätze für SMD-Stiftleisten oder etwas ähnliches
darzustellen. Dazwischen befinden sich fünf Pads, die einen JTAG-Anschluss
darstellen könnten.

Der Deckel der Festplatte hält einen großzügigen Abstand zum darunter liegenden Aluminiumkörper. Die Abdichtung realisiert ein leitfähiges Klebeband. Allzu robust ist diese Lösung nicht. Wird das Klebeband beim Einschieben in eine Festplattenhalterung beschädigt, so kann Staub in das Gehäuse eindringen und die Festplatte zerstören.

Im Gehäuse befinden sich zwei Speicherscheiben.
Der Arm mit den Schreib-/Leseköpfen
befindet sich in der Parkposition im inneren Bereich der Scheiben.
Unter den
Scheiben befindet sich ein Schlitz im Gehäuse, der abgeklebt wurde. Der
Durchbruch muss wohl während der Fertigung notwendig gewesen sein.
Es zeigt sich, dass das Gehäuse kein diskretes Druckausgleichselement besitzt. Vermutlich waren die vorhandenen Undichtigkeiten ausreichend und aus Sicht des möglichen Schmutzeintritts unkritisch.

Der Schreib-/Lesekopf liegt im Ruhezustand auf der Scheibe auf. Erst bei einer gewissen Drehzahl hebt sich das Element durch das entstehende Luftpolster. Dieser Umstand ist auch der Grund warum eine Parkposition notwendig ist.
Von oben werden dem Schreib-/Lesekopf zwei verdrillte Drähte zugeführt. Am Ende des weißen Schutzröhrchens sind die Drähte mit einem Klebstofftropfen fixiert.

Von unten betrachtet zeigen sich verschiedene Oberflächen, die eine interessante geometrische Form bilden. Die Struktur der Unterseite hat keine elektrische Funktion, sondern optimiert nur die aerodynamischen Eigenschaften des Schreib-/Lesekopfs. Der elektromagnetisch wirksame Teil befindet sich in dem gerade noch erkennbaren Streifen ganz rechts.

Jede Speicherplatte wird beidseitig von
einem Schreib-/Lesekopf bedient. Entfernt man die Speicherplatten, so kommen die
beiden Schreib-/Leseköpfe aufeinander zu liegen. Es zeigt sich, dass die
Elemente sehr ähnlich, wenn nicht sogar gleich aufgebaut sind. Die Strukturen
erscheinen außerdem symmetrisch.
Bei beiden Sensoren wurde das äußere
Element verdrahtet. Während für den oberen Schreib-/Lesekopf grüner Lackdraht
verwendet wurde, kam beim unteren roter Lackdraht zu Einsatz.

Das aktive Element befindet sich am Rand
des Schreib-/Lesekopfs. Es besteht aus einer Spulenstruktur, die an zwei
Kontaktpads angeschlossen ist.
Die Aufgabe des dritten Kontakts lässt sich
nicht mit letzter Sicherheit klären. Der optischen Erscheinung nach handelt es
sich nicht um einen alternativen Kontakt für den hinteren Spulenanschluss. Auf
beiden Seiten scheint die gleiche Struktur nicht kontaktiert worden zu sein.
In der Mitte der Spule befindet sich ein silbernes Element, dass höchstwahrscheinlich den magnetischen Fluss konzentriert und lenkt.

Das silberne Element lenkt den magnetischen Fluss auf die Unterseite des Schreib-/Lesekopfs, dort ist es nur etwas mehr als 25µm lang und nicht ganz 10µm breit. Der Schreib-/Lesevorgang erfolgt über einen gerade noch zu erkennenden Spalt am unteren Ende des silbernen Elements. Dort schließt sich der magnetische Fluss über die Speicherscheiben und der jeweilige Bereich wird entsprechend magnetisiert oder das Magnetfeld ausgelesen.
Bei neueren Festplatten ist der Aufbau des Schreib-/Lesekopfs komplexer und filigraner.
Noch auf dem Arm, der die Schreib-/Leseköpfe trägt, befindet sich mit dem 775430FSSL eine spezielle Verstärkerstufe.
Im Vordergrund sind die vier Leitungen der Schreib-/Leseköpfe zu sehen. Der Keramikkondensator stützt das Versorgungspotential.

Das Datenblatt zeigt das Blockschaltbild
des sechskanaligen Verstärkers.
Enthalten ist ein Multiplexer, der die
einzelnen Kanäle zusammenfasst. Über drei beziehungsweise hier zwei Pins kann
der gewünschte Ausgang ausgewählt werden.
Beim Lesevorgang verstärkt ein Vorverstärker das Signal des Schreib-/Lesekopfs das schließlich über einen Puffer ausgegeben wird. Das Eingangssignal ist verständlicherweise relativ klein und hat eine hohe Bandbreite. Das Datenblatt gibt dazu passende Spezifikationen an: Verstärkungsfaktor 300, Bandbreite 70MHz, Eingangskapazität 11pF, Dynamikbereich 0,2mV bis 2,6mV.
Beim Schreibvorgang sorgt der Chip dafür,
dass abhängig vom Pegel am Eingang ein Strom vom X- zum Y-Ausgang oder vom Y-
zum X-Ausgang fließt. Die Anstiegs- und Abfallzeiten bewegen sich laut
Datenblatt im kleinen, einstelligen Nanosekundenbereich. Die Bandbreite beträgt
1MHz.
Die Höhe des Stroms zum Schreiben von Informationen lässt sich über den
WC-Pin von außen einstellen. Direkt beim Chip befindet sich in dieser Festplatte
ein 10kOhm-Widerstand, der den minimalen Strom mit 5mA festlegt. Laut Datenblatt
sind bis zu 20mA möglich. Das Potential des WC-Pins wird allerdings zusätzlich
nach außen zur Steuerungsplatine geführt, wodurch sich der Strom von dort aus
auf Werte über 5mA regeln lässt.
Der Pin WUS/SE hat eine Doppelfunktion. Er kann Fehler des Schreibvorgangs kommunizieren oder das Aktivieren des "Servo Write Mode" ermöglichen. In diesem Modus wird das Eingangssignal über alle Kanäle ausgegeben.

Das im Package enthaltene Die ist relativ groß. Darauf sind neben den eigentlichen Schaltungsteilen drei unterschiedliche Teststrukturen zu erkennen.
An der unteren Kante sind die Kontaktpads
der vier differentiellen Ein- und Ausgänge platziert.
Die minimale
Strukturbreite ist relativ klein, wodurch sich nicht alles auflösen lässt,
dennoch kann man die Funktionsblöcke um die Ein-/Ausgänge erahnen. Direkt unter
den Pads befinden sich jeweils vier große Strukturen, die mit ziemlicher
Sicherheit die Ausgangstransistoren darstellen. Zwischen den Pads führen zwei
dünne Leitungen von oben zu den Transistoren. Dabei dürfte es sich um
differentielle Ansteuerung handeln. Oberhalb der vier Kanäle befinden sich vier
gleiche Strukturen, die vermutlich den Eingangsverstärker darstellen.
Die
großen Abstände zwischen den Kanälen sorgen für eine niedrige Überkopplung. Auch
die Platzierung der Bondpads wurde optimal gewählt. Durch die Verlegung vom Rand
ein Stück ins Innere wurde genug Platz frei, um die Ausgangstreiber und die
Eingangsverstärker um die Bondpads herum anzuordnen, was elektrisch noch idealer
ist.

VTC steht laut Datenblatt für "Value the
Customer".
Der Maskensatz stammt aus dem Jahr 1995.
Die interne
Bezeichnung des Chips lautete anscheinend "60832200".

Der Arm der Schreib-/Leseköpfe besitzt hinter dem Gelenk eine Spule, die im Kunststoff des Arms eingearbeitet ist und über die flexible Leiterplatte kontaktiert wird. Die Spule befindet sich in einem zweiteiligen Metallkäfig. Am unteren Element ist ein relativ starker Magnet angebracht. Eine hohe Flussdichte ist notwendig, da sie die Grundlage bietet, um den Arm schnell bewegen zu können. Eine hohe Windungszahl ist nicht wünschenswert, da sie zu hohen Induktivitäten führen würde, was wiederum kontraproduktiv für schnelle Stromänderungen wäre. Hohe Ströme könnten das Nutzsignale negativ beeinflussen. Außerdem wären unpraktisch hohe Spannungen notwendig, um schnell hohe Ströme einstellen zu können. Ein starker Permanentmagnet ist hier die beste Wahl.
Das Kunststoffelement hinter dem Arm
begrenzt in Kombination mit einem Metallstreifen am Arm die Bewegung des
selbigen.
Ein Magnet am linken Anschlag sorgt für eine stabile Parkposition
im inneren Bereich der Speicherplatten.

Die flexible Leiterplatte verbindet den
Arm der Schreib-/Leseköpfe mit einer Buchsenleiste, die durch das Alugehäuse die
Steuerungsplatine kontaktiert.
Das Copyright-Zeichen zeigt, dass das Layout
aus dem Jahr 1994 stammt.
Die linken beiden Pins 1 und 2 führen zur
Spule, die den Arm bewegt.
Die zwei darauf folgenden Pins liefern eine
Versorgungsspannung und ein Massepotential.
Die restlichen Pins übertragen
Informationen vom und zum Verstärker für die Schreib- und Leseköpfe.
Interessant ist der Umgang mit dem
Massepotential. Der 0Ω-Widerstand links verbindet das Massepotential mit der
Trägerstruktur der Schreib-/Leseköpfe. Der zugehörige Kontakt ist weiter oben
als Lötstelle neben dem Verstärker zu sehen. Der Bestückplatz ermöglicht es die
Trägerstruktur hochohmiger anzubinden, falls die starre Anbindung zu
problematisch hohen Ströme auf der Masseleitung führt.
Eine weitere Option
ist rechts zu sehen. Der 0Ω-Widerstand R4 verbindet das Massepotential über
eine Schraube direkt mit dem Gehäuse. Mit Hilfe des zusätzlichen Bestückplatzes
C2 kann das lokale Massepotential kapazitiv oder über eine RC-Kombination an das
Gehäuse angebunden werden. Auf diese Weise lässt sich das Massekonzept so
optimieren, dass ein möglichst störungsfreier Betrieb sichergestellt ist.
Der Widerstand R2 verbindet das Massepotential mit einem anderen Pin der Steuerungsplatine. Der Widerstand hat auf den ersten Blick keinen Nutzwert. Höchstwahrscheinlich wurde der Widerstand genutzt, um für mehrere Festplattenmodelle die selbe Steuerungsplatine verwenden zu können. Der Wert des Widerstands kommuniziert dann die jeweilige Variante an die Software der Steuerungsplatine.

Unter der Steuerungsplatine befindet sich die Buchsenleiste, die die internen Signale weiterleitet, der Brushless-DC-Motor und eine Druckausgleichsmembran.

Die Steuerungsplatine ist dem Anschein
nach vierlagig aufgebaut. Abgesehen von den Stiftleisten wurden nur SMT-Bauteile
eingesetzt.
Unter anderem an der unteren Kante sind Bestückoptionen zu
erkennen.
Vier Federkontakte kontaktieren den im Gehäuse eingearbeiteten Brushless-DC-Motor, der die Speicherscheiben antreibt.
Der Schaltungsteil im rechten oberen Bereich erinnert auf den ersten Blick an einen Spannungsregler. Tatsächlich arbeitet aber die ganze Festplatte mit den von außen zur Verfügung gestellten 5V- und 12V-Potentialen.
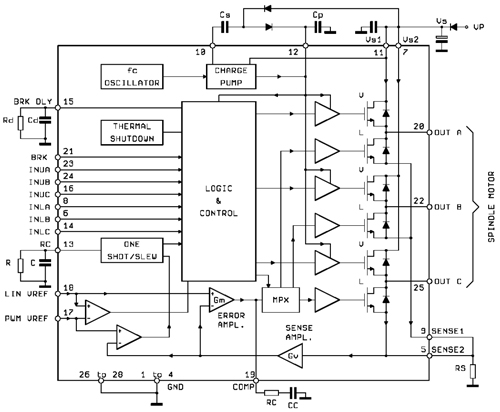
Die hier zu sehende Schaltung steuert den
Brushless-DC-Motor. Kernkomponente ist der L6232E von ST Microeletronics.
Der
Motor besitzt keine direkte Rotorlagerückmeldung. Die BLDC-Endstufe erwartet an
ihren sechs Eingängen die notwendige Ansteuersignale, so dass der Motor wie
gewünscht läuft. Da das Gesamtsystem wenig Toleranz, Varianz und Alterung
beinhaltet reicht vermutlich eine gesteuerte Ansteuerung um ein Anlaufen und
einen stabilen Betrieb zu gewährleisten.

Das Datenblatt des L6232E enthält ein Blockschaltbild, das alle Funktionen darstellt. Dazu gehört unter anderem ein interner Oszillator und eine Ladungspumpe, die das notwendige höhere Potential darstellt, damit die Highside-Transistoren der Endstufe angesteuert werden können.
Die eigentlichen Endstufen stellen drei Halbbrücken mit Freilaufdioden dar. Der Summenstrom der Halbbrücken wird über einen externen Widerstand bestimmt und nach diversen Verstärkerstufen der Lowside-Ansteuerung zugeführt, um eine Stromregelung zu ermöglichen.
Der Baustein enthält eine Bremsfunktion,
die aktiv wird, wenn die Versorgungsspannung unter einen Grenzwert fällt und
sich über eine RC-Glied verzögern lässt.
Das Datenblatt beschreibt eine
interessante Applikation in Kombination mit dieser Funktion. Nach dem Abschalten
der Versorgung müssen die Schreib-/Leseköpfe noch in die Parkposition gebracht
werden, bevor die Magnetscheiben zur Ruhe kommen und die Schreib-/Leseköpfe
aufsetzten. Durch den Einsatz von Dioden kann der Brushless-DC-Motor nach dem
Abschalten als Generator genutzt werden, der im Auslaufen die Energie bereit
stellt, die notwendig ist um die Schreib-/Leseköpfe in die Parkposition zu
bewegen. Das Datenblatt schlägt vor über eine zusätzliche Diode nur die
notwendigen Schaltungsteile aus dem Baustein zu versorgen. Auf dieser Platine
ist die zusätzliche Diode nicht auszumachen.

Das Die (etwas beschädigt) besteht
deutlich erkennbar aus einem Steuerungsteil links und einem großen Leistungsteil
rechts.
Die Anschlüsse für die drei Phasen des Motors befinden sich an der
unteren Kante des Dies. Die angrenzenden Metallflächen bilden jeweils einen
Kegel, der beinahe so lang ist wie das Die. Auf beiden Seiten des Kegels
befinden sich Gitterstrukturen, die die Transistoren der jeweiligen Halbbrücke
darstellen. Auch die Zuführung der Versorgung und der Masse ist kegelförmig
ausgeführt. Da sich der Stromfluss über die Länge reduziert, war es möglich die
Fläche entsprechend zu reduzieren. Die Anordnung der Halbbrücken führt dazu,
dass sich die benachbarten Ausgänge jeweils eine Zuleitung oder einen
Masseanschluss teilen können und der komplette Aufbau möglichst wenig Fläche
beansprucht.
Die Transistoren können laut Datenblatt dauerhaft 1,8A und
kurzzeitig 3,5A weiterleiten.
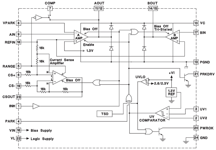
Das zweite Leistungsbauteil befindet sich an der linken Kante der Steuerungsplatine. Der UC3173 ist ein Vollbrückentreiber der Firma Unitrode, der speziell für die Platzierung des Schreib-/Lesearms von Festplatten entwickelt wurde.

Das Blockschaltbild im Datenblatt zeigt
den internen Aufbau und beschreibt viele mögliche Funktionen.
Die H-Brücke
selbst ist in Form von zwei Differenzverstärkern mit vier Freilaufdioden
dargestellt.
Ebenfalls im Package enthalten ist ein Differenzverstärker, der zur Strommessung genutzt werden kann. Ein zusätzlicher Pin ermöglicht das Umschalten des Verstärkungsfaktors, was den Dynamikbereich der Regelstrecke erhöht. Dabei wird ein weiterer Pin geschalten, der ein zusätzliches Kompensationsglied einbinden kann. Durch diesen Aufbau ist die Regelstrecke bei beiden Verstärkungsfaktoren ideal kompensiert.
Der Baustein übernimmt außerdem die
Parkfunktion des Schreib-/Lesekopfes. Die Parkfunktion wird aktiviert bei einer
Unterspannung auf der internen oder auf einer von bis zu zwei externen
Versorgungsspannungen, außerdem bei einer Übertemperatur im Chip oder einer
Anforderung von außen.
Zur Einleitung des Parkvorgangs wird die Rechte Hälfte
der H-Brücke abgeschaltet und die linke Hälfte gibt eine Spannung aus, die sich
über den VPARK-Pin einstellen lässt. Die Spannung definiert die maximale
Geschwindigkeit, mit der der Schreib-/Lesekopf in die Parkposition fährt. Der
Strompfad schließt sich während des Parkvorgangs über den zusätzlichen
Lowside-Transistor am Pin PRKDRV. Durch einen Widerstand in diesem Strompfad
kann der Strom begrenzt werden.
Mit einer spezielleren Verschaltung bleibt
die Parkfunktion sogar bis zu einer Versorgungsspannung von 1,2V aktiv.

Im unteren Bereich des Dies ist der
Leistungsteil des Chips zu erkennen. Die untersten zwei Bonddrähte stellen den
Massekontakt dar. Darüber befinden sich fingerförmig die Lowside-Transistoren
der zwei Halbbrücken. Rechts und links darüber befinden sich jeweils zwei
Bonddrähte, die den Ausgang der Vollbrücke bilden. Die fingerförmigen Strukturen
darüber stellen die Highside-Transistoren dar. Das Bondpad links der
Highside-Transistoren bindet den Leistungsteil an die Versorgungsspannung an.
In der rechten unteren Ecke befindet sich ein weiterer Leistungstransistor, der
an ein Bondpad in der rechten oberen Ecke angebunden ist und vermutlich als
PRKDRV-Transistor dient.
An der oberen Kante sind acht Testpads zu erkenne, die der optischen Erscheinung nach über Fuses die Justage von zwei Widerstandsgruppen ermöglichen.

In der linken oberen Ecke des Dies befindet sich das Kürzel der Firma Unitrode, der Jahrgang 1992 und die Modellbezeichnung 3173A.
Die Ätzmarker lassen darauf schließen, dass sehr viele Masken zur Anwendung kamen, um die Schaltung zu fertigen.
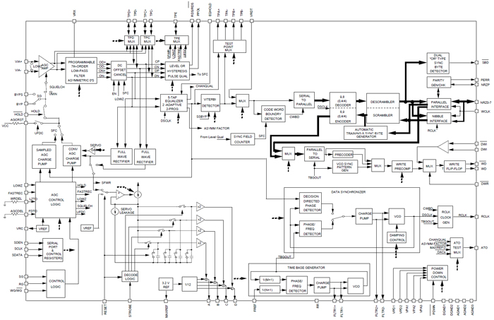
Direkt an der Übergabestelle zum inneren Bereich der Festplatte befindet sich mit dem P32P4910 von Philips ein sehr spezieller und komplexer Chip, der die erste Signalverarbeitungsstufen realisiert.

Das Datenblatt beschreibt ansatzweise den
enormen Funktionsumfang des Chips. Die kurze Zusammenfassung auf der ersten
Seite liest sich folgendermaßen:
"The Philips Semiconductors P32P4910A is a
high performance BiCMOS read channel IC that provides all of the functions
needed to implement an entire Partial Response Class 4 (PR4) read channel for
zoned recording hard disk drive systems with data rates from 42 to 125 Mbit/s or
33 to 100 Mbit/s. Functional blocks include AGC, programmable filter, adaptive
transversal filter, Viterbi qualifier, 8,9 GCR ENDEC, data synchronizer, time
base generator, and 4-burst servo."
Eine detaillierte Beschreibung der Funktionen könnte problemlos ein ganzes Buch füllen. Die meisten Funktionen dienen der Signalaufbereitung und generieren aus dem analogen, verschliffenen Ausgangssignal des Lesekopfes ein digitales, nutzbares Signal. Neben der Aufbereitung des Nutzsignals beinhaltet der Chip auch eine Funktion, die das Justieren des Schreib-/Lesekopfes ermöglicht. Dazu wertet der Chip über einen zweiten Kanal den Anfang des eingestellten Sektors aus.

Das Die des Chips hat etwas gelitten, es lassen sich aber die vielen unterschiedlichen Strukturen gut erkennen.

Unter dem Chip taucht ein "MADE IN CHINA" auf, das man anscheinend ein Stück weit verstecken wollte.
Interessanterweise scheint die Servo-Funktion des P32P4910 bei dieser Festplatte nicht genutzt worden zu sein. Stattdessen befindet sich auf der Platine der Chip ADSC900 von Analog Devices.
Zu diesem Chip ist über frei zugängliche Quellen kein Datenblatt aufzutreiben. Es existiert allerdings ein IEEE-Artikel der viele Informationen liefert ("A Monolithic All-CMOS Embedded Servo Channel for Hard Disk Drives"). Es handelt sich um einen speziellen Chip, der die Servo-Funktionalität für einen Schreib-/Lesekopf darstellen kann.
Der Chip enthält eine Referenzspanungsquelle und einen 10Bit-Analog-Digital-Wandler. Das digitalisierte Signal wird ausgegeben und nach der Verarbeitung durch eine Steuerungslogik wieder eingelesen. Im ADSC900 befindet sich zusätzlich ein 10Bit-Digital-Analog-Wandler, der letztlich das Fehlersignal zum Nachregeln des Schreib-/Lesekopfes liefern kann.
Die Spannungsversorgung des ADSC900 ist über zwei LC-Glieder (L6/C49 und L8/C59) entstört.

Der IEEE-Artikel liefert einige Details
zum ADSC900: Die Abmessungen betragen 3,7mm x 3,6mm. Es handelt sich um einen
1µm-CMOS-Prozess.
Anderen Veröffentlichungen nach zu urteilen bestand die
Herausforderung damals vor allem darin auf bipolare Schaltungsteile verzichten
und alle notwendigen Funktionen mit MOS-Transistoren aufbauen zu können.
An der linken Seite sind acht, an der oberen Kante sechs Testpads zu sehen. Der IEEE-Artikel des ADSC900 erklärt, dass darüber die Referenzspannungsquelle und Verstärkung des Demodulators eingestellt werden konnte.

Das Design oder zumindest der Maskensatz
stammt aus dem Jahr 1994.
Die Zeichenfolge "TP60 B" könnte für den
Fertigungsprozess stehen.
Es sind einige Masken zu erkennen. "11A
M2" und "9B M1" passen farblich und auf Grund der Nomenklatur zu jeweils einer
Metalllage. "10A VIA" steht selbsterklärend für Vias. Die Nummerierung lässt
darauf schließen, dass die Vias die beiden Metalllagen verbinden. "8A C0" könnte
dann den Kontakt zwischen der unteren Metalllage und den aktiven Elementen
darstellen. Dass darunter zwei Masken ausgereicht haben, ist nicht nur auf Grund
der Nummerierung unwahrscheinlich. An der unteren Kante des Halbleiters sind
noch zwei weitere Markierungen zu finden, die für zusätzliche Masken stehen
könnten.
Der Buchstabe hinter der Maskennummer steht vermutlich für die
Revision der Maske. Demnach wurde bis zum vorliegenden Design nur die erste
Metalllage einmal überarbeitet.

Der ADSC900 und die restlichen ICs der
Platine sind an einen gemeinsamen Bus angeschlossen.
In direkter Nähe
befinden sich ein RAM-, ein PROM-Baustein und ein spezifischer WD-Chip, die
vermutlich miteinander arbeiten.
Der RAM-Baustein ist ein KM62256CLG-7 mit
32kB Speicherplatz.
Der PROM-Speicher ist mit einem WD-Label beklebt. Es
handelt sich um einen AT27C516 von Atmel, der 64kB Platz bietet.
Die
Beschriftung des TQFP-100-Bausteins lässt keinen Schluss auf die Funktion und
die Architektur zu. Die Zahlenfolge 29-600363-000 ist vermutlich die interne
Bezeichnung des Chips. In der rechten, oberen Ecke befindet sich ein
Bestückplatz für einen Oszillator, der den Chip mit einem Taktsignal versorgen
könnte. Stattdessen ist das Potential über eine Brücke mit einem anderen
Potential verbunden, das vermutlich einen alternativen Takt führt.
Der Aufbau des RAM-Dies entspricht dem was man von einem RAM-Speicher erwartet. Die meiste Fläche wird von den Speicherelementen selbst eingenommen. Um die Speicher sind nur noch einige wenige Hilfsschaltungen integriert.

Laut Datenblatt basiert der Chip auf einen
0,7µm CMOS-Prozess.
Es sind gerade noch das Samsung-Logo, die Jahreszahl
1993 und die Typbezeichnung zu erkennen.
Das Die des PROM-Speichers besteht ebenfalls hauptsächlich aus Speicherelementen.

Die Nummer 18715 könnte eine interne Teilenummer sein. Es sind fünf Maskenbezeichnungen abgebildet.
Der WD-spezifische Chip ist kein
Mikrocontroller oder Mikroprozessor. Der Erscheinung nach handelt es sich um ein
Gatearray.
Um den kompletten Umfang des Dies sind Bondpads angeordnet.
Hinter den Pads sind regelmäßige Strukturen zu sehen, über die sich
höchstwahrscheinlich die Anschlüsse als Aus- oder Eingang konfigurieren lassen.
Innerhalb des Dies sind deutlich vollflächige, regelmäßige Zeilenstrukturen zu
erkennen. Darüber liegen die Verbindungen zwischen den Logikblöcken, die die
eigentliche Gesamtfunktion darstellen.

Auf dem Die sind keine Bezeichnungen zu sehen. An einer Ecke ist allerdings ein kleines Stück Silizium abgebrochen, das theoretisch mehr Informationen enthalten haben könnte.
In der unteren rechten Ecke sind Zeichen abgebildet, die sich nicht entziffern lassen. Um 180° gedreht könnte man "omni wx" erahnen.
Insgesamt ist zu vermuten, dass die drei Chips die Grundfunktionen der Festplatte steuern.

An der IDE-Schnittstelle befindet sich ein weiterer WD-spezifischer Schaltkreis mit der Bezeichnung WD61C29B und ein TC511664BJ-80-RAM-Baustein.
Die Platzierung der Schaltkreise lässt vermuten, dass sie miteinander die IDE-Schnittstelle bedienen. Dazu passt, dass der RAM-Baustein mit 128kB genau den Speicherplatz darstellt, der für die Caviar 22100 als Cache angegeben wird.

Das Die ist 6,6mm x 5,6mm groß und enthält verschiedene Strukturen. Dem Anschein nach handelt es sich zumindest zum Teil um einen Mikrocontroller. In der linken unteren Ecke sind zwei sehr homogene Blöcke zu erkennen, die vermutlich einen statischen und einen dynamischen Speicher darstellen.

In der linken unteren Ecke ist zweimal die Typbezeichnung WD6129 abgebildet. Das könnte bedeuten, dass es sich um einen speziell von WD entwickelten Halbleiter handelt. Denkbar ist allerdings auch, dass ein eher universeller Mikrocontroller mit einem spezifischen Maskensatz der Metalllage programmiert wurde.
Die Zahlenfolgen 0001 und 0100 lassen sich nicht ohne Weiteres erklären.
Die Ätzmarker an der Kante lassen vermuten, dass zur Herstellung des Chips sehr viele Masken zum Einsatz kamen.

Die rechte obere Ecke des Dies trägt das WD-Logo und die Jahreszahl 1995.
Vier Maskenbezeichnungen stehen ziemlich sicher für die beiden Metalllagen und wahrscheinlich für die Kontaktierungen zwischen den Metalllagen und zu den aktiven Elementen.
Das Die des RAM-Bausteins ist mit den Abmessungen 10mm x 4,9mm sehr groß.
Es sind acht Spalten zu erkennen, die wiederum acht Speicherblöcke enthalten. Darin befinden sich rechnerisch 1000 16-Bit-Speicherplätze.
Ansatzweise lassen sich hier bereits oberhalb oder unterhalb von jeder Spalte Artefakte erkennen. Dazu später mehr.

Der Chip ist mit einer zusätzlichen Passivierungschicht überzogen, die nur an den vielen Testpads ausgespart wurde und das Analysieren der Strukturen erschwert.
Höchstwahrscheinlich handelt es sich bei
der Schicht um Polyimid. Polyimid wird als zusätzliche Schutzschicht auf
integrierten Schaltkreisen eingesetzt.
Bei Speicher-Chips hat die
Polyimidschicht eine zusätzliche, recht spezielle Funktion. Im Packagematerial
befinden sich immer auch äußert geringe Mengen radioaktiver Elemente. Bei den
sehr kleinen Strukturen können einzelne Zerfälle bereits zum Umkippen von
gespeicherten Bits führen. Die Polyimidschicht reduziert diesen Effekt.

Der Beschriftung auf dem Die nach zu urteilen stammt das Design aus dem Jahr 1990.


Die bereits beschriebenen Artefakte sind nachträglich in den Halbleiter eingebrachte Unterbrechungen. An diesen Stellen wurde die Polyimidschicht ausgespart. Darunter befinden sich 16 Leitungen, die alle unterbrochen wurden. Vermutlich kam dafür ein Laser zum Einsatz.
Eine mögliche Erklärung für die
Unterbrechungen wäre das Abschalten von Speicherbereichen, um einen größeren
Chip zusätzlich als kleineres Modell verkaufen zu können ohne zwei Arten von
Speichern fertigen zu müssen. Dagegen spricht allerdings, dass auf dem Die exakt
die Bezeichnung des vorliegenden Speichers abgebildet ist.
Es erscheint
wahrscheinlicher, dass die Leitungen während der Produktion zum Beispiel für
einen abschließenden Test notwendig waren, für den normalen Betrieb aber
unterbrochen werden mussten.

Zwischen dem IDE-Controller und der bereits beschriebenen Steuerung der Festplatte selbst befindet sich ein weiterer WD-spezifischer Schaltkreis mit der Bezeichnung WD61C13A.
Oberhalb des Chips befinden sich vier
parallel geschaltete Bestückplätze für verschieden Quarz-Größen, was nicht
gerade üblich ist.
Da es sich hier um den einzigen Quarz auf der ganzen
Platine handelt, ist zu vermuten, dass sich auch die restlichen Bausteine auf
diesen Takt synchronisieren.
Im Inneren des Dies befindet sich ein
Gatearray. Es ist denkbar, dass es sich um eine Art Glue-Logik zwischen dem
IDE-Controller und der restlichen Steuerung handelt.
Eventuell erfolgt
innerhalb der Logik auch eine komplexere Anpassung oder Umschaltung der
Taktfrequenzen für die einzelnen Baugruppen. Das würde zumindest erklären warum
dieses einzelne, kleinere Gatearray mit dem einzigen Quarz der Festplatte
ausgestattet ist.

Auf dem Die ist die klassische Gatearray-Struktur mit zwei Metalllagen zu erkennen.
Es handelt sich um ein Design von Western Digital aus dem Jahr 1995.
Der Vollständigkeit halber ist hier das Die des Vierfach-Komparators LM339 abgebildet.
Ebenso ist hier das Die des Sechsfach-Inverters 74LS05 zu sehen.

Alle komplexeren Halbleiter der Caviar 22100.