
Der L9101 von ST Microelectronics ist ein Baustein, der sich in vielen Fahrzeug-Steuergeräten von Magneti Marelli findet. Er scheint nur von Magneti Marelli verwendet worden zu sein. Ein Datenblatt für den L9101 ist nicht zu finden. Mouser führt den Baustein, allerdings mit den Attributen "nicht verfügbar" und "abgekündigt". Der hier zu sehende L9101 stammt aus einem Steuergerät.

Die Verschaltung des L9101 in den Steuergeräten zeigt welche Funktionen darin integriert wurden. Der Baustein wird üblicherweise genutzt, um induktive Drehzahlsensoren einzulesen, wie man sie zum Beispiel an Kurbelwellen von Verbrennungsmotoren findet. Außerdem stellt der L9101 einen Transceiver für die K- und die L-Leitung dar. Diese beiden Leitungen gehören zu der normierten Diagnoseschnittstelle, über die der Zustand des Fahrzeugs ausgelesen werden kann.
Es erscheint nicht besonders naheliegend eine Sensorschnittstelle und einen Bustransceiver in einen Baustein zu integrieren. Offensichtlich gab es aber gute Gründe es dennoch zu tun. In automotive Steuergeräten versucht man jeher Schaltungen zu integrieren und in größere Bausteine zusammenzufassen. Da es sich oft um sehr spezielle Funktionen und Schaltungen handelt, entstehen ASICs, die oft nur im automotive Bereich eingesetzt werden.
Im L9101 befindet sich ein 2,43mm x 1,85mm großes Die. Dieses Bild ist auch in höherer Auflösung verfügbar: 19MB


Neben dem ST-Logo sind auf dem Die noch einige Zeichenfolgen abgebildet. CL001B könnte eine interne Projektbezeichnung sein. Der Buchstabe B könnte dann eine Revision sein. Das ist allerdings reine Spekulation. Wie im Rahmen des NE555 von ST Microelectronics beschrieben, scheinen Zeichenfolgen wie 800C5 eine Prozesstechnologie oder einen Technologieknoten zu beschreiben. Der IC basiert auf einem Bipolarprozess mit einer Metalllage. Die Zahlen 92 könnte für das Jahr 1992 stehen.

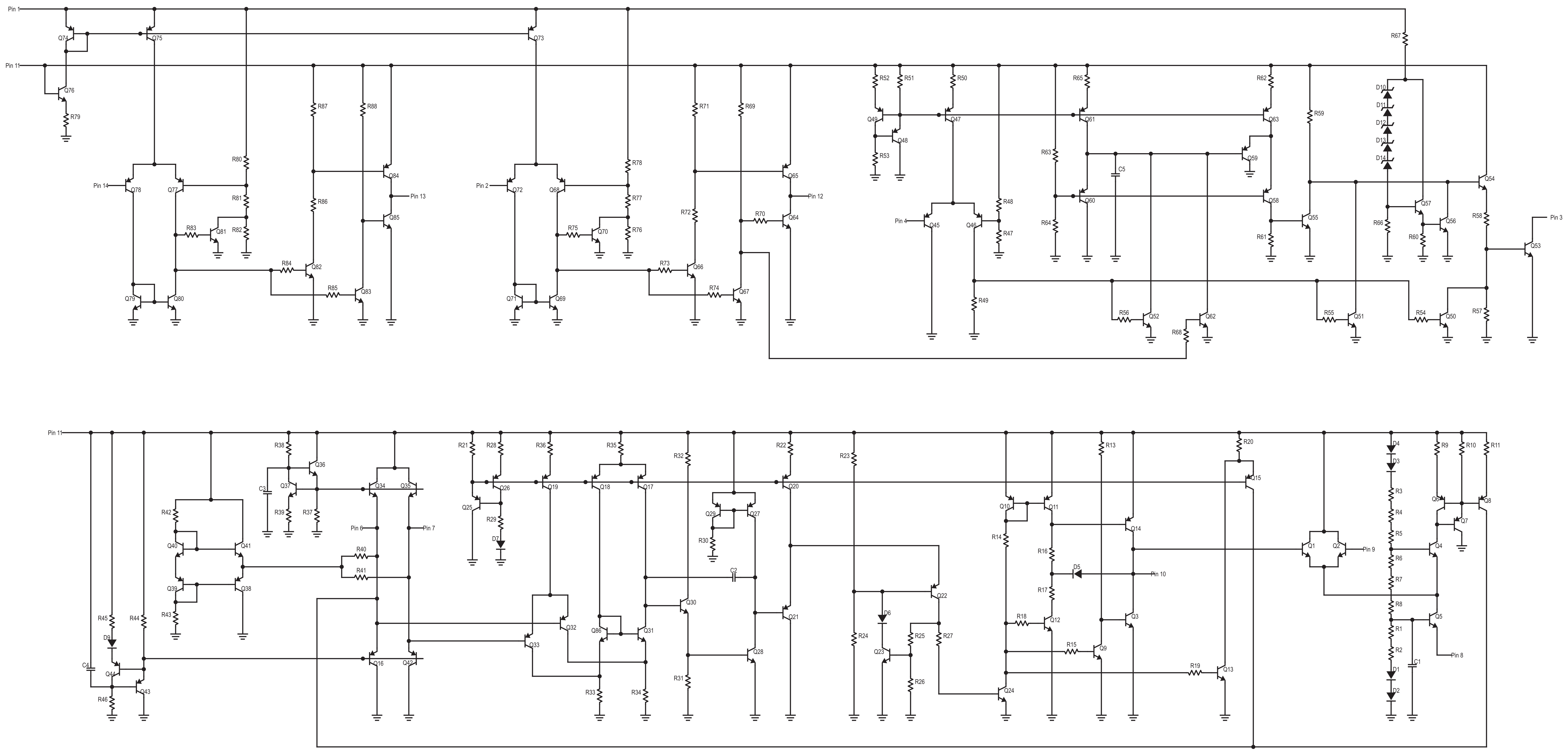
Das Bezugspotential verteilt eine breite Rahmenstruktur (blau). Versorgt wird der L9101 mit +12V (gelb) und +5V (rot). Genau genommen handelt es sich bei dem +12V-Potential um die sogenannte Klemme 30, die durchaus auch eine etwas höhere Spannungen liefern kann.

Auf dem Die zeigt sich deutlich eine Zweiteilung. Abgesehen von den Versorgungspotentialen besitzen diese beiden Teile keine elektrische Verbindung.

Die Schaltung lässt sich noch relativ gut analysieren. Die meisten Eingänge und Ausgänge besitzen Schutzdioden, die hier nicht mit eingezeichnet wurden.

Die obere Schaltung, auf dem Die der linke Teil, besteht aus drei Blöcken.

Die linken beiden Blöcke sind die Empfängerschaltungen für die L- und die K-Leitung. Sie sind fast gleich aufgebaut. Ein Differenzverstärker nimmt das Signal entgegen. Im Gegensatz zum Rest der Schaltung wird der Differenzverstärker aus dem 12V-Potential versorgt. Das ist notwendig, da der High-Pegel des Eingangssignals 12V beträgt. Die Schaltung um Q74 und Q76 sorgt dafür, dass die 12V-Versorgung nur aktiv ist, wenn auch ein 5V-Potential anliegt. So ist sichergestellt, dass aus dem dauerhaft anliegenden 12V-Potential kein Strom entnommen wird, solange das Steuergerät nicht aktiv ist.
Das Referenzpotential des Differenzverstärkers stammt aus einem Spannungsteiler, der ebenfalls aus dem 12V-Potential versorgt wird. Das ist sinnvoll, da der Highpegel auf dem Bus mit diesem Potential schwankt. Das Referenzpotential wird über einen Transistor vom Ausgangssignal des Differenzverstärkers beeinflusst. So ergibt sich die Hysterese, die man für die Auswertung der Bussignale benötigt. Es folgt eine einfache Endstufe. Der invertierte Pegel der K-Leitung wird zusätzlich zum dritten Schaltungsblock geführt.

Der rechte Block stellt den Sender für die K-Leitung dar. Auch hier findet sich am Eingang ein Differenzverstärker. Dessen Referenzpotential wird aus dem 5V-Potential erzeugt. Angesteuert wird letztlich der Open-Collector Ausgang des Transistors Q53 ganz rechts. Liegt am Eingang ein Highpegel an, so wird der Ausgang inaktiv. Der Transistor Q50 sorgt dafür, dass dies direkt und ohne Verzögerung erfolgt.
Das Ausgeben eines Lowpegels ist deutlich komplexer. Wechselt der Eingang auf einen Lowpegel, so gibt auch der Differenzverstärkers am Transistor Q46 einen Lowpegel aus. Dadurch schalten alle dort angeschlossenen Transistoren ab. Im Bereich des Ausgangs sind in der Folge die Transistoren Q51, Q50 und Q55 inaktiv. Der Strom durch R59 aktiviert den Treiber Q54 und damit den Ausgangstransistor Q53.
Der Lowpegel stellt den dominanten Zustand auf der K-Leitung dar. Eine Fehlfunktion eines Steuergeräts könnte daher leicht den ganzen Bus stören, indem es einen dauerhaften Lowpegel ausgibt. Aus diesem Grund erlaubt der L9101 nur kurze Low-Impulse. Wird der Ausgang aktiv geschaltet, so lädt sich gleichzeitig der Kondensator C5 über die Stromquelle Q61 auf. Der Spannungsteiler R63/R64 legt die Maximalspannung fest. Nähert sich die Kondensatorspannung dieser Spannung an, so fließt Strom über den Transistor Q60 ab. Gleichzeitig fließt ab diesem Zeitpunkt der Strom der Stromquelle Q63 über den Transistor Q58 ab. Das aktiviert wiederum den Transistor Q55, der schließlich den Treiber Q54 und so auch den Ausgangstransistor deaktiviert.
Das Signal aus der Empfängerschaltung der K-Leitung steuert den Transistor Q62. Diese Verknüpfung sorgt dafür, dass der Sender deaktiviert bleibt, wenn auf dem Bus bereits ein Low-Pegel anliegt. Der Transistor Q56 stellt einen weiteren Pfad dar, der den Ausgang deaktivieren kann. Angesteuert wird dieser Transistor über eine Kette von fünf Z-Dioden, die an das 12V-Potential angebunden sind. Da es sich um Emitter-Basis-Strecken handelt, kann man davon ausgehen, dass sich die Durchbruchspannung im Bereich von 5-6V bewegt. Das bedeutet, dass der Ausgang deaktiviert wird, sobald das 12V-Potential über 25-30V ansteigt.

Der zweite Teil des L9101 ermöglicht die Auswertung eines induktiven Drehzahlsensors.

Eine Herausforderung beim Einlesen eines induktiven Drehzahlsensors liegt darin, dass sich der Pegel mit der Drehzahl stark ändert. Das Datenblatt des Drehzahlsensors IS-C von Bosch zeigt deutlich diesen Zusammenhang. Da das Nutzsignal durch Induktion erzeugt wird, handelt es sich außerdem nicht um ein sauberes Rechtecksignal, sondern um spitze Impulse. Die Umgebung überlagert oft erhebliche Störungen, was die Auswertung weiter erschwert. Dennoch muss die Drehzahl auch in transienten Zuständen des Motors erkannt werden. Dazu kommt, dass das auszuwertende Zahnrad üblicherweise an einer Stelle eine größere Lücke aufweist. Dieser Unterschied muss ausgewertet werden, um den aktuellen Winkel des Motors bestimmen zu können.

Die Pins 6 und 7 sind die Eingänge für den Drehzahlsensor. Sie münden in zwei symmetrische Pfade, die an einen Differenzverstärker erinnern. Die zwei Stränge stellen aber lediglich eine Signalanpassung dar. Die Schaltung um die Transistoren Q36/Q37 und die Schaltung um die Transistoren Q43/Q44 legen ein konstantes Potential an die Transistorpaare am oberen und am unteren Ende der zwei Stränge an. Die sorgen für eine Spannungsbegrenzung, indem sie bei Überschreitung der Grenzen leitend werden.
Der Schaltungsteil um die Transistoren Q38-Q40 gibt über die Widerstände R40/R41 eine gewisse Ruhespannung vor und definieren so den Arbeitspunkt der Transistoren Q32/Q33. Über diese Transistoren wird das begrenzte Signal des Drehzahlsensors in die nächste Stufe der Signalverarbeitung weitergeleitet.

Nach der Signalanpassung durchläuft das Signal eine Spannungsverstärkerstufe, deren Ausgang die Transistoren Q20/Q21 sind. Der Schaltungsteil um Q22 ist ein Komparator. Der Transistor Q23 erhöht ab einem gewissen Stromfluss durch Q22 dessen Basisstrom und darüber den Ausgangsstrom der Schaltung weiter. Darauf folgt die Endstufe, die das aufbereite Signal am Pin 10 ausgibt.
Das Potential am Transistor Q24 steuert zusätzlich die Stromquelle Q15, indem es über Q13 deren Versorgung ableitet. Der Strom, den Q15 ausgibt, wird zum Eingang zurückgeleitet und stellt dort eine positive Rückkopplung dar. So ergibt sich eine gewisse Hysterese.

Neben der Stromquelle Q15 bildet der Schaltungsteil ganz rechts eine weitere positive Rückkopplung ab. Dort speist der Transistor Q8 den Strom in den Eingang ein. Die Höhe des Stroms definiert die Stromsenke Q5. Ein großer Spannungsteiler liefert das Potential, dass die Stromsenke steuert. An den Pin 8 muss ein Widerstand mit Massebezug angeschlossen werden. Die Größe des Widerstands bestimmt wieviel Strom durch den Transistor Q5 fließt.
Ob der Strom der Stromsenke zum Eingang gespiegelt wird oder nicht bestimmen die Transistoren Q1 und Q2. Sie können den Strom übernehmen und so ableiten. Q1 wird vom Ausgangspotential am Pin 10 gesteuert. Q2 kann über den Pin 9 vom auswertenden Mikrocontroller aktiviert werden.
Der L9101 bietet somit die Möglichkeit die Hysterese des Komparators über eine externe Beschaltung einzustellen und zusätzlich über einen Mikrocontroller umzuschalten. Wie bereits beschrieben, ist die Auswertung eines induktiven Drehzahlgebers herausfordernd. Dabei ist die Variabilität von großem Vorteil.

Der hier links zu sehende Baustein ist deutlich unterschiedlich beschriftet, enthält aber das gleiche Design. Es sind keine Unterschiede zu erkennen. Der rechte L9101 wurde neu aus China bezogen. Es ist sehr erfreulich, dass es sich dabei offenbar um ein Originalteil handelt.