
Der 30221 beinhaltet eine von Bosch entwickelte Sechsfach-Lowside-Endstufe. Der Baustein wird vor allem in Motorsteuergeräten eingesetzt.
Da der 30221 von Bosch selbst entwickelt und verbaut wurde, finden sich kaum Informationen darüber. Anscheinend handelt es sich um einen einfachen Puffer, der über sechs Eingangssignale gesteuert wird. Neben den sechs Eingangs- und den sechs Ausgangspins dürfte der 30221 mehr als einen Masseanschluss besitzen. Dazu kommt die Versorgung des Schaltkreises. Unter den restlichen Pins befinden sich wahrscheinlich noch ein Reset- und ein Diagnose-Pin.

Zur Anbindung an einen Kühlkörper befindet sich auf der Rückseite des Packages nur ein kreisrunder Heatspreader. Für die Ableitung der Verlustleistung ist die relativ kleine Fläche nicht ideal. Wahrscheinlich gab es fertigungstechnische Gründe für diese Form.

Der Heatspreader trägt ein relativ großes Die (7,2mm x 4,3mm), das mit vielen Bonddrähten an die Metallfläche angebunden ist.

Das Die gliedert sich in sechs Spalten, die die sechs Endstufen enthalten. Jede
Endstufe ist an der unteren Kante mit zwei Bonddrähten an das Massepotential
angebunden. Zwei Bonddrähte in der Mitte des Dies verbinden die Endstufe mit dem
zugehörigen Ausgangspins. Der untere Bereich der Endstufen enthält den Leistungsteil, der
obere Bereich die Steuerung. Über das Bondpad an der oberen Kante wird
das Steuersignal für die jeweilige Endstufe eingespeist.
Am linken und am rechten Rand sind kleinere Hilfsschaltungen platziert.

In der linken unteren Ecke befinden sich Testpunkte mit Teststrukturen und die Zeichen 44D.

An der linken Kante sind die Zahlen 2231 zu erkennen. Man meint eine weitere, führende 2 erahnen zu können. Da sich die Zahlen in unterschiedlichen Schichten befinden, könnte es sein, dass es sich um die Revisionsstände der verwendeten Masken handelt.

In jeder der sechs Endstufen ist ein Bosch-Logo abgebildet.
Bei den mittigen Bondpads besitzt die darunter liegende Metallfläche eine ungewöhnliche Unterbrechung. Für den Bondvorgang dürfte diese Struktur nicht notwendig gewesen sein. Die anderen Bondpads weisen keine derartige Struktur auf. Wird auf ein Bondpad mit einer solchen Unterbrechung ein Bonddraht aufgeschweißt, so sind die beiden Flächen elektrisch und mechanisch massiv verbunden. Die Struktur hat folglich nur eine Auswirkung, wenn das Bondpad frei bleibt. Es ist denkbar, dass Bosch das Die auch mit weniger aktiven Endstufen nutzen wollte. Abhängig von der umgebenden Schaltung kann es sinnvoll sein bei einer ungenutzten Endstufe einen Schaltungsteil aufzutrennen. Mit der Unterbrechung im Bondpad lässt sich etwas derartiges ohne größeren Aufwand realisieren.

Die Schaltungsteile der Endstufen selbst lassen sich gut identifizieren. Der Leistungstransistor, der den Ausgang mit dem Massepotential verbindet ist hier gelb markiert und nimmt eine relativ große Fläche ein. Am oberen Ende des Transistors verbinden vier Widerstände die vier Basis-Leitungen mit der Ansteuerungsleitung, die weiter nach oben führt.
Zum Massepotential hin stellt ein Teil der Metalllage einen Shunt zur Strommessung dar (rot). Die am Shunt abfallende Spannung führen zwei parallel geführte Leitungen nach oben zu einem Schaltungsteil, der bei einer Überlast oder einem Kurzschluss die Aussteuerung des Leistungstransistors reduzieren kann (rot).
Etwas weiter oberhalb ist ein noch relativ großer Transistor platziert (grün), der den
für den Leistungstransistor notwendigen Steuerstrom liefert.
Über dem Treibertransistor sind nur noch kleinere, aber nicht mehr allzu
komplexe Strukturen abgebildet. Funktional ist darin mit ziemlicher Sicherheit
ein Abschaltpfad und wahrscheinlich auch eine gewisse Diagnose enthalten.
Neben dem Leistungstransistor findet sich in jeder Endstufe eine weitere
relativ große Struktur (blau/lila). Dabei handelt es sich um die Serienschaltung
mehrerer Z-Dioden. Schaltet die Endstufe eine induktive Last, wie zum Beispiel
ein Ventil, ab, so muss der Spannungsanstieg an der Endstufe begrenzt werden.
Diese Funktion kann eine Freilaufdiode übernehmen. Will man die Energie im System
aber schnell abbauen, damit zum Beispiel ein Ventil schneller schließt, so ist
eine hohe Gegenspannung vorteilhaft. Da in diesem Pfad die in der induktiven
Last gespeicherte Energie abgebaut wird, müssen die Strukturen entsprechend groß
sein.
Zwischen dem blauen und dem lila Anteil
der Z-Dioden-Kette führt eine Leitung zu einem weiteren Block (weiß)
unterhalb der Endstufentransistoren (gelb).

Eine seitliche Aufnahme zeigt, dass der weiße Block weitere Transistoren enthält, die über den Abgriff der Z-Dioden gesteuert werden und die Basisanschlüsse des Leistungstransistors mit dem Massepotential verbinden.

Man könnte vermuten, dass die Verbindung zwischen dem Z-Dioden-Pfad und den Leistungstransistoren dafür sorgt, dass während der Abschaltüberspannung die Endstufentransistoren kontrolliert wieder etwas ausgesteuert werden. Das würde es ermöglichen die Abschaltenergie in der großen Fläche des Leistungstransistors abzubauen.
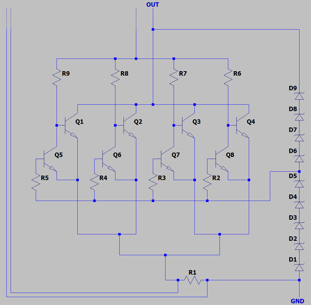
In der vorliegenden Endstufe hat die Querverbindung eine gegenteilige Funktion.
Während einer Überspannung werden die Transistoren Q5-Q8 aktiviert, was die
Basispotentiale der Leistungstransistoren Q1-Q4 hart an das Massepotential
anbindet. Die Ansteuerung über die Widerstände R6-R9 scheint nicht durch eine
Push-Pull-Stufe, sondern nur durch einen Highside-Treiber zu erfolgen.
Anscheinend reicht das während einer Abschaltüberspannung nicht aus und das
Basispotential muss zusätzlich relativ niederohmig mit dem Massepotential verbunden werden.
Transistoren können üblicherweise eine höhere Spannung sperren, wenn ihr
Basispotential gegenüber dem Emitterpotential möglicht niedrig und natürlich
auch niederohig ist. In diesem Zustand ist sichergestellt, dass der Leckstrom
über die Kollektor-Basis-Grenzfläche möglicht vollständig zur Basis hin
abgeleitet wird und nicht über die Basis-Emitter-Strecke weiter fließt, wo er
als Basisstrom wirkt und entsprechend den Transistor aufsteuern kann.
Erfahrungsgemäß bieten Lowside-Endstufen eine Clampingspannung im mittleren
zweistelligen Bereich. Diese Spezifikation wirkt sich direkt darauf aus mit
welchem Prozess, der Baustein gefertigt werden kann. Höhere
Spannungsanforderungen verschlechtern andere Parameter. Mit diesem Hintergrund
ist es absolut verständlich, dass die Spannungsfestigkeit der
Endstufentransistoren maximal ausgereizt wurde, indem man den zusätzlichen
Abschaltpfad über die Z-Dioden-Kette integriert hat.