
Valvo hat 1968 mit dem TAA320 einen Transistor auf den Markt gebracht, den man als Vorläufer der heutigen IGBTs betrachten kann. Es handelt sich um einen Bipolartransistor dessen Basis von einem MOSFET gesteuert wird. Der TAA320 bietet so einen Bipolartransistor mit einem extrem hochohmigen Eingang und einer hohen Steilheit. Gleichzeitig musste man das Gate aber unbedingt vor statischen Ladungen schützen. Dafür waren die Pins des Bausteins kurzgeschlossen. Erst nach dem Einbau in eine Schaltung durfte man diesen Kurzschluss entfernen. Der TAA320 kann bis zu 20V sperren und bis zu 25mA leiten.
Einige Hintergrundinformationen zum TAA320 finden sich auf der Seite des Radiomuseums: https://www.radiomuseum.org/tubes/tube_taa320.html

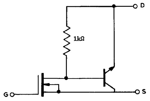
Das Datenblatt des TAA320 zeigt, dass ein npn-Transistor mit einem p-Kanal MOSFET kombiniert wurde. Über den 1kΩ-Widerstand können beim Abschalten freie Ladungsträger aus dem Basisbereich zum Emitter abfließen, was die Abschaltzeit reduziert.

In den Applikationsbeispielen hat man das Symbol des TAA320 gedreht, was logischer erscheint.


Die Kantenlänge des Dies beträgt 0,37mm.

Die Struktur im unteren Bereich des Dies wird von einem Bonddraht verdeckt. Sie lässt sich aber mit einer stärkeren Vergrößerung noch ganz gut abbilden.

Die Funktionsweise der Strukturen erschließen sich nicht sofort. Der Emitteranschluss kontaktiert direkt die braune, n-dotierte Emitterfläche im Zentrum. Neben und unter dem Emitter befindet sich der graue, p-dotierte Bereich, der als Basis des npn-Transistors dient. Das n-dotierte Substrat stellt schließlich den Kollektor dar. Die Schleife im unteren Teil bildet den 1kΩ-Widerstand, der Basis und Emitter verbindet. Man hat dafür die Basisfläche selbst genutzt, die lediglich mit der Emitter-Dotierung zu einer Schleife geformt wurde.
Der MOSFET des TAA320 umgibt den Bipolartransistor. Unter der Metalllage kann man den schleifenförmigen n-dotierten Gatebereich erkennen. Wird der MOSFET aktiv, so leitet er Strom direkt in die Basis des npn-Transistors. Die Metallstruktur zwischen dem MOSFET und dem Bipolartransistor scheint in diesem Zusammenhang keine Funktion zu haben. Sie könnte die Abschaltzeit reduzieren. Wie man an dem 1kΩ-Widerstand erkennen kann, ist die Basisdotierung verhältnismäßig hochohmig. Es ist durchaus denkbar, dass der Rahmen um den aktiven Bereich des Bipolartransistors freie Ladungsträger niederohmig einsammelt und zum Basis-Emitter-Widerstand leitet.
Die Verbindung zwischen Source und Kollektor ist nicht direkt erkennbar. Der Source-Kontakt des MOSFETs befindet sich auf der Oberseite in der äußeren p-Dotierung. Der Kollektor wird durch das n-dotierte Substrat dargestellt. Das Metallgehäuse des TAA320 führt entsprechend das Kollektorpotential. Zwischen Kollektor und Source bildet sich eine Diode, die keinen Stromfluss in Richtung des MOSFETs zulässt. Der äußere Metallrahmen muss folglich eine leitende Verbindung zwischen der p-Dotierung und dem n-dotierten Substrat schaffen.

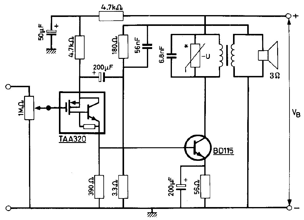
In den "Technischen Informationen für die Industrie" (Nr.115, März 1968) zeigt Valvo die obige Abbildung, die den TAA320 zeigen soll (übernommen von https://www.radiomuseum.org/tubes/tube_taa320.html). Offenbar ist die Metalllage weiß und gleichzeitig teilweise durchsichtig dargestellt. Das erklärt, warum man den Gate-Kontakt nicht direkt erkennen kann, aber trotzdem eine Verbindung zwischen dem Emitter und dem Basis-Emitter-Widerstand dargestellt wird.
Im Gegensatz zum obigen TAA230 hat man bei dieser Variante den MOSFET und den Bipolartransistor mit einer n-Dotierung elektrisch voneinander isoliert. Die Metalllage bildet über vier diagonale Streifen eine kontrollierte Verbindung der beiden Transistoren. Der 1kΩ-Widerstand besteht aus zwei Teilen. Es ist gut denkbar, dass die Abbildung eine erste Revision darstellt und man später die Trennung zwischen den Transistoren entfallen lassen konnte.